Statistics is an approach to collecting data, structuring it in a tabular form, and interpreting the data to draw a conclusion. It is a field of applied mathematics that is concerned with collecting, analyzing and interpreting the data. Using statistics, we can analyze and interpret complex data for complex problems. In this article, we will see how to solve statistical problems using Python, and we will also see the statistics module provided in Python.
The statistics module in Python offers various functions to solve and find the statistics of numeric data. There are various functions provided by this module, such as mean(), Median (), mode(), standard deviation() and other various functions.
In the statistics module, we generally use descriptive statistics, such as mean, and we describe the data using some representation method, such as tables, charts, or Excel files. The data is represented in a way that highlights some meaningful insights to fund the future trends. Describing and summarizing the data in a single variable is called univariate analysis. When we find a relationship between two variables, it is called bivariate analysis. If it contains more than two variables, then we call it multivariate analysis.
Descriptive statistics can be evaluated using two methods, which we can use to interpret the data for a specific purpose.
The measure of central tendency is referred to as a single value that describes the whole data. There are three types of measures of central tendency.
It provides the average of the sum of observations in the data.
The formula for the mean is:

In Python, the mean() function provides the mean of the data that is passed as arguments. If we do not pass any data in the mean() function, an error is raised called StatisticsError.
Let us take an example to demonstrate the mean statistics module in Python.
Output:
The mean of data is: 3
Explanation:
In the above code, we import the statistics module as st, and a data list is input as data, and the mean of the data is printed using the mean() function provided by the statistics module.
Median provides the middle value of the data. It groups the data into two halves. If the number of values in the data is odd, then the centre value is tit the Median, and if it is even, then the Median in this case is the mean of the two central values.
To find the Median, we first sort the data and then find the Median of the data. In Python, if you do not provide any data in the median() function, a StatisticsError is raised.

Let us take an example to demonstrate the median statistics module in Python.
Output:
Median of scores1 is 20 Median of scores2 is 8.9 Median of scores3 is 5/6 Median of scores4 is -13 Median of scores5 is 2.5
Explanation:
In the above code, we first create various scores using tuples, and then we find the Median of the scores using the Median () method.
The median_low() method provides the Median in case when the number of elements in the data is odd, but if the number of values in the data is odd, then it provides the lower of the two middle values. Here is the Python code that demonstrates the median_low() function provided by the statistics module.
Output:
Median of ages is 23.5 Low Median of ages is 23
Explanation:
The above code provides the Median of age, the number of values in the data, even; the Median () function provides the mean of the two middle values; on the other hand, the median_low_() function provides the lower of the two middle values.
The function median_high() provides the Median of the data if the number of values in the data is odd, but if the number of values in the data is even, then it provides the highest value of the two middle values. Here is the Python code for the median_high function.
Output:
Median of weights is 61.0 The High Median of weights is 62
Explanation:
In the above code, we find the Median of weights using the Median() function, which provides the middle value, but the median_high() function returns the highest of the two middle values.
Mode is also used as a measure of central tendency that provides the most frequent value in the data. The data may not provide any mode value if all the value counts in the data are the same. If two or more values in the data have the same count, then we can get more than one mode. In the Python statistics module, the mode() function provides the maximum count of values in the data. Mode is used for both categorical and numerical data.
Let us take an example to demonstrate the mode statistics module in Python.
Output:
Mode of scores_a is 8 Mode of scores_b is 3.2 Mode of scores_c is 3/5 Mode of scores_d is -10 Mode of scores_e is apple
Explanation:
In the above code, we create five scores using a tuple including numerical, floating, integer and categorical data. Then we find the mode of each score using the mode() function provided by the statistics module.
Measuring the central tendency of the data is not enough to provide a description of the data. A variability measure is also needed to describe the data, also referred to as the spread of data, representing how the data is spread. There are various types of variability measures:
Range is the difference between the maximum and minimum values in the data. It is directly proportional to the spread of data, which means that the greater the spread of data, the greater it is.
The formula for range is:
Range = maximum value - minimum value
Maximum and minimum values can be calculated using the max() and min() functions.
Output:
Maximum = 33, Minimum = 10 and Range = 23
Explanation:
In the above code, a list of values is created, the max and min values are calculated using the function and the spread of data is calculated using the formula of range.
Various is computed as the mean of the deviations of the squares from the mean. To find variance, first we find the difference between each point and the mean, square them and add them, and then divide them by the total data values present in the data.

Where N is the number of values in the data and μ is the mean.
Output:
Variance of group1 is 7.238095238095238 Variance of group2 is 7.866666666666666 Variance of group3 is 49.410714285714285 Variance of group4 is 2/5 Variance of group5 is 0.385
Explanation:
In the above code, we first import the variance function from the statistics module, make five groups of data, and then calculate the variance of the data.
It is calculated by the square root of the variance.

In Python, the statistics module provides the stdev() function, which provides the standard deviation of the data.
Output:
The Standard Deviation of scores1 is 2.563479777846623 The Standard Deviation of scores2 is 2.3166067138525404 The Standard Deviation of scores3 is 6.468329437674438 The Standard Deviation of scores4 is 0.9354143466934856
Explanation:
The stdev function is imported from the statistics module, and five data scores are created using a tuple, and the standard deviation of each score is calculated.
Harmonic mean is calculated by reciprocating the arithmetic mean. For example, the harmonic mean of three points x, y, and z will be evaluated as 3/(1/x + 1/y + 1/z). If the value of any point is zero, the answer will be zero.
Output:
Harmonic mean of numbers1 is 18.604651162790695 Harmonic mean of numbers2 is 3.9887064558944534
The geometric mean is also a measure of central tendency calculated by the product of values, which is the opposite of the arithmetic mean, which uses the sum.
Output:
Geometric mean of data1 is 10.95445115010332 Geometric mean of data2 is 3.443485356947653
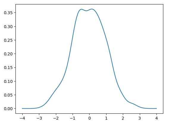
KDE for discrete data provides the continuous probability distribution for smoothing the data with the help of a kernel function for drawing conclusions about the population from a data sample. The scaling parameter 'h' controls the smoothing degree referred to as bandwidth. Small values encourage local features; on the other hand, large values provide smooth results.
The kernel in KDE evaluates sample data value relative weights. It does not matter to choose the shape of the kernel as it does not much influence the smoothing parameter.
Output:

Explanation
In the above code, the scipy module is imported to find the KDE for a given dataset.
This function groups the data into n continuous intervals having equal probability. If we set the value n to 4, then it finds quartiles, if the value of n is then it returns deciles, and if the value of n is 100, then it gives percentiles. In the function, we pass the data of any sample value that is iterable.
Output:
Quartiles: [26.5, 39.0, 49.0] Deciles: [19.2, 23.4, 29.4, 32.2, 39.0, 41.2, 46.2, 51.4, 54.2] 25th Percentile: 26.5 50th Percentile (Median): 39.0 75th Percentile: 49.0
Explanation:
In the above code, n is the number of groups, such as 4 for quartiles, 10 for deciles, and 100 for percentiles.
This function provides the covariance between two input values, a and b. It evaluates the joint variability of two input values.
Output:
Covariance between x and y: 69.2
The correlation function provided by the statistics module in Python returns the Pearson's correlation coefficient of two input values. The value of correlation lies between -1 and +1. It provides the direction and strength of a linear relationship. If the value of correlation is -1, then it is called negative correlation, and if its value is +1, then it is called positive correlation. If its value is 0, that means no correlation.
Output:
Correlation between x and y: 0.9947213949442446
Explanation:
In the above code, we take two input variables, x and y and compute the Pearson correlation coefficient between these variables using the statistics module.
We request you to subscribe our newsletter for upcoming updates.