Many statistical tests make the assumption that datasets are normally distributed.
There are four common ways to check this assumption in Python:
1. (Visual Method) Create a histogram.
- If the histogram is roughly “bell-shaped”, then the data is assumed to be normally distributed.
2. (Visual Method) Create a Q-Q plot.
- If the points in the plot roughly fall along a straight diagonal line, then the data is assumed to be normally distributed.
3. (Formal Statistical Test) Perform a Shapiro-Wilk Test.
- If the p-value of the test is greater than α = .05, then the data is assumed to be normally distributed.
4. (Formal Statistical Test) Perform a Kolmogorov-Smirnov Test.
- If the p-value of the test is greater than α = .05, then the data is assumed to be normally distributed.
The following examples show how to use each of these methods in practice.
Method 1: Create a Histogram
The following code shows how to create a histogram for a dataset that follows a log-normal distribution:
import math
import numpy as np
from scipy.stats import lognorm
import matplotlib.pyplot as plt
#make this example reproducible
np.random.seed(1)
#generate dataset that contains 1000 log-normal distributed values
lognorm_dataset = lognorm.rvs(s=.5, scale=math.exp(1), size=1000)
#create histogram to visualize values in dataset
plt.hist(lognorm_dataset, edgecolor='black', bins=20)

By simply looking at this histogram, we can tell the dataset does not exhibit a “bell-shape” and is not normally distributed.
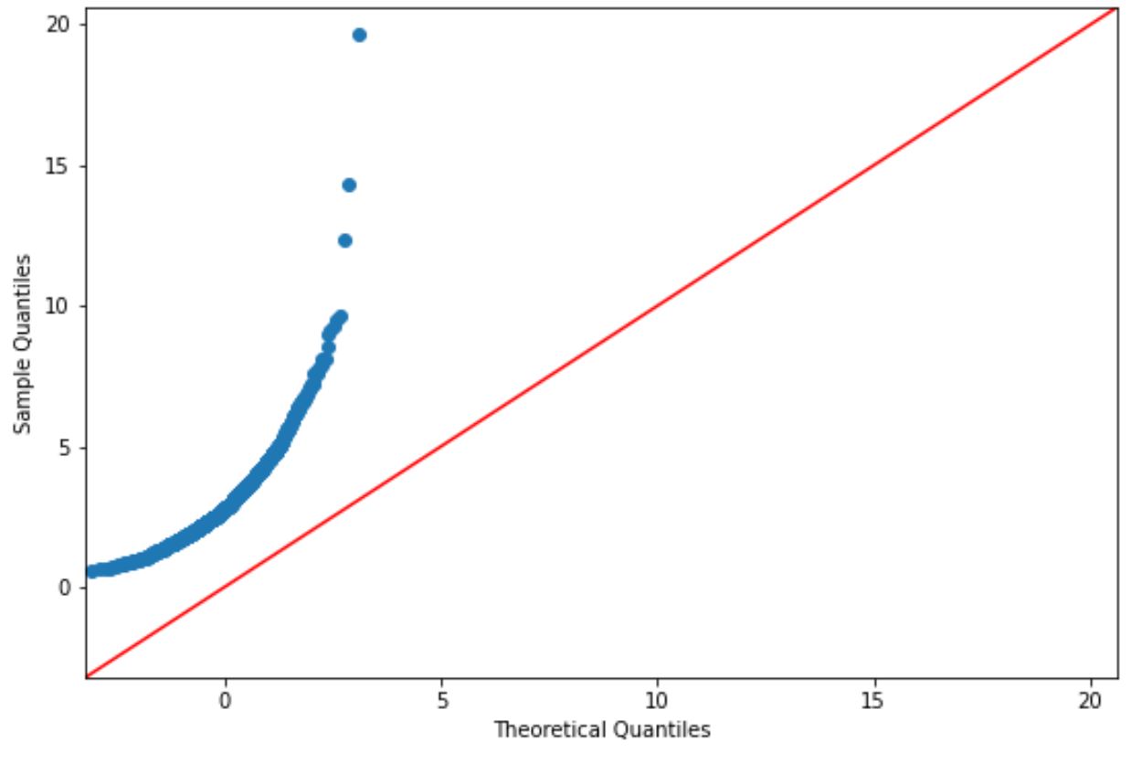
Method 2: Create a Q-Q plot
The following code shows how to create a Q-Q plot for a dataset that follows a log-normal distribution:
import math
import numpy as np
from scipy.stats import lognorm
import statsmodels.api as sm
import matplotlib.pyplot as plt
#make this example reproducible
np.random.seed(1)
#generate dataset that contains 1000 log-normal distributed values
lognorm_dataset = lognorm.rvs(s=.5, scale=math.exp(1), size=1000)
#create Q-Q plot with 45-degree line added to plot
fig = sm.qqplot(lognorm_dataset, line='45')
plt.show()

If the points on the plot fall roughly along a straight diagonal line, then we typically assume a dataset is normally distributed.
However, the points on this plot clearly don’t fall along the red line, so we would not assume that this dataset is normally distributed.
This should make sense considering we generated the data using a log-normal distribution function.
Method 3: Perform a Shapiro-Wilk Test
The following code shows how to perform a Shapiro-Wilk for a dataset that follows a log-normal distribution:
import math
import numpy as np
from scipy.stats import shapiro
from scipy.stats import lognorm
#make this example reproducible
np.random.seed(1)
#generate dataset that contains 1000 log-normal distributed values
lognorm_dataset = lognorm.rvs(s=.5, scale=math.exp(1), size=1000)
#perform Shapiro-Wilk test for normality
shapiro(lognorm_dataset)
ShapiroResult(statistic=0.8573324680328369, pvalue=3.880663073872444e-29)
From the output we can see that the test statistic is 0.857 and the corresponding p-value is 3.88e-29 (extremely close to zero).
Since the p-value is less than .05, we reject the null hypothesis of the Shapiro-Wilk test.
This means we have sufficient evidence to say that the sample data does not come from a normal distribution.
Method 4: Perform a Kolmogorov-Smirnov Test
The following code shows how to perform a Kolmogorov-Smirnov test for a dataset that follows a log-normal distribution:
import math
import numpy as np
from scipy.stats import kstest
from scipy.stats import lognorm
#make this example reproducible
np.random.seed(1)
#generate dataset that contains 1000 log-normal distributed values
lognorm_dataset = lognorm.rvs(s=.5, scale=math.exp(1), size=1000)
#perform Kolmogorov-Smirnov test for normality
kstest(lognorm_dataset, 'norm')
KstestResult(statistic=0.84125708308077, pvalue=0.0)
From the output we can see that the test statistic is 0.841 and the corresponding p-value is 0.0.
Since the p-value is less than .05, we reject the null hypothesis of the Kolmogorov-Smirnov test.
This means we have sufficient evidence to say that the sample data does not come from a normal distribution.
How to Handle Non-Normal Data
If a given dataset is not normally distributed, we can often perform one of the following transformations to make it more normally distributed:
1. Log Transformation: Transform the values from x to log(x).
2. Square Root Transformation: Transform the values from x to √x.
3. Cube Root Transformation: Transform the values from x to x1/3.
By performing these transformations, the dataset typically becomes more normally distributed.
Read this tutorial to see how to perform these transformations in Python.