Preliminary Ship Design
Preliminary Ship Design
PARAMETER ESTIMATION
START
Define limits on L, B, D, T
Define stability constraints
Estimate freeboard
D = T+ freeboard + margin
=LBTCb (1 + s)
Estimate power
Change parameters
Estimate lightweight
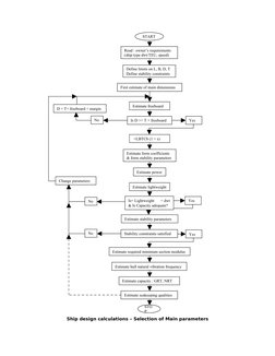
Shi p desig n cal cul ati ons – Sele cti on of M ai n pa rame ters
1.0 The choice of parameters (main dimensions and coefficients) can be based on
either of the following 3 ship design categories (Watson & Gilafillon, RINA 1977)
∆ = C B × L × B × T × ρ (1 + s ) = deadweight + lightweight
where s : shell plating and appendage displacement (approx 0.5 to 0.8 % of
moulded displacement)
and ρ : density of water (= 1.025 t/m3 for sea water )
Here T is the maximum draught permitted with minimum freeboard. This is also the
design and scantling draught
Vr − Vu
Vh = C BD . L . B . D ′ = + Vm
1 − ss
where
D ′ = capacity depth in m = D + Cm + S m
2
C m = mean camber = . C [ for parabolic camber ]
3
C. Linear Dimension Ships : The dimensions for such a ship are fixed by
consideration other than deadweight and capacity.
e.g.
Restrictions imposed by St. Lawrence seaway
6.10 m ≤ Loa ≤ 222.5 m
Bext ≤ 23.16 m
Ship types (e.g. barge carriers, container ships, etc.) whose dimensions are
determined by the unit of cargo they carry.
The effect of various parameters on the ship performance can be as shown in the
following table [1]
Speed
Length
Breadth
Depth
Block coefficient
Table: Primary Influence of Dimension
2.1 Displacement
A preliminary estimate of displacement can be made from statistical data analysis,
dwt
as a function of deadweight capacity. The statistical ratio is given in the
∆
following table [1]
2.2 Length
2 + VT
C = 23.5 for single screw cargo and passenger ships where V = 11 to 16.5 knots
= 24 for twin screw cargo and passenger ships where V = 15.5 to 18.5 knots
= 26 for fast passenger ships with V ≥ 20 knots
B. Volker’s Statistics :
L V
13 − C = 3.5 + 4.5 , V in m s
∇ g∇
1
3
L→m
∇ → disp in m 3
It the block coefficient differs from the value 0.145 Fn , the coefficient C can be
modified as follows
C B + 0.5
C = 3.2
(
0.145
Fn
+ 0.5 )
The value of C can be larger if one of the following conditions exists :
2.3 Breadth
0. 2828
Dwt
B = 10.78 m
1000
2.4 Depth
B / D = 1.65 for fishing vessels and capacity type vessels (Stability limited)
= 1.90 for dwt carries like costers, tankers, bulk carriers etc. such vessels
have adequate stability and their depth is determined from the hull
deflection point of view. (3)
B−3
D = m for bulk carriers (5)
1.5
2.5 Draught
2.25 ≤ B / T ≤ 3.75
However, B / T can go upto 5 in heavily draught limited vessels.
B ≤ [ 9.625 − 7.5 C B ]
T
0. 290
dwt
T = 4.536 m
1000
Deadweight carriers have a high B / D ratio as these ships have adequate stability
and therefore, beam is independents of depth. In such case, depth is governed by
L / D ratio which is a significant term in determining the longitudinal strength.
L / D determines the hull deflection because b.m. imposed by waves and cargo
distribution.
CB = CP . CM
and C B = CVP . CWP
where Cp : Longitudinal prismatic coefficient
∇
CP =
AM . L
∇
CVP =
AWP .T
V
where Fn = : Froude Number
gL
A. Ayre’s formulae
CB = C – 1.68 Fn
where C = 1.08 for single screw ships
= 1.09 for twin screw ships
0.14 L B + 20
CB = or
Fn 26
0.14 L B + 20
CB =
Fn 3 26
2
The above formulae are valid for 0.48 ≤ CB ≤ 0.85, and 0.14 ≤ Fn ≤ 0.32
0.15 ≤ Fn ≤ 0.32 as
C B = −4.22 + 27.8 Fn − 39.1 Fn + 46.6 Fn3
2(1 − C M ) B .T .
R2 =
4 −π
=2.33 (1 – CM ) B.T.
(ii) Midship Section with rise of floor (r) and no flat of keel
2 BT (1 − C M ) − B . r
R2 =
0.8584
BC k
R=
( BL + 4) C B2
Ck : Varies between 0.5 and 0.6 and in extreme cases between 0.4 and 0.7
C BT
C B′ =
(T − r 2)
(iv) If there is flat of keel width K and a rise of floor F at B 2 then,
CM = 1 − F{ [( B
2 ] }
− K 2 ) − r 2 / ( B 2 − K 2 ) + 0.4292 r 2 / BT
From producibility considerations, many times the bilge radius is taken equal to
or slightly less than the double bottom height.
Table 11.V
Equation Applicability/Source
KB
= ( 2.5 − CVP ) / 3 :Moorish / Normand recommend for hulls with C M ≤ 0.9
T
KB
= (1 + CVP ) :Posdumine and Lackenby recommended for hulls with 0.9<CM
−1
KB
= 0.90 – 0.36 CM
T
KB
= (0.90 – 0.30 CM – 0.10 CB)
T
KB
= 0.78 – 0.285 CVP
T
IT
CI =
LB 3
IL
CTL =
LB 3
The formula for initial estimation of CI and CIL are given below
IT
BM T =
∇
KL
BM L =
∇
KMT = KB + BMT
GMT = KMT – KG
Correction for free surface must be applied over this. Then ,
3
I L CI L L B C I L L2
GM L ≅ BM L = = =
∇ LBT C B T .C B
∇GM L L. B.T . C B C I L L2 C I L L2 B
MCT 1 cm = = =
100 LBP 100.T . C B L 100
The longitudinal centre of buoyancy LCB affects the resistance and trim of the
vessel. Initial estimates are needed as input to some resistance estimating
algorithms. Like wise, initial checks of vessel trim require a sound LCB estimate.
In general, LCB will move aft with ship design speed and Froude number. At low
Froude number, the bow can be fairly blunt with cylindrical or elliptical bows
utilized on slow vessels. On these vessels it is necessary to fair the stern to
achieve effective flow into the propeller, so the run is more tapered (horizontally
or vertically in a buttock flow stern) than the bow resulting in an LCB which is
forward of amidships. As the vessel becomes faster for its length, the bow must be
faired to achieve acceptable wave resistance, resulting in a movement of the LCB
aft through amidships. At even higher speeds the bow must be faired even more
resulting in an LCB aft of amidships.
Harvald
LCB = 9.70 − 45.0 Fn ± 0.8
0. 64
dwt
(a) Lightship weight = 1128 (4)
1000
(b) Lightship = Steel Weight + Outfil weight + Machinery Weight +
Margin.
The estimated steel weight is normally the Net steel. To this Scrap steel weight
(10 to 18 %) is added to get gross steel weight.
(100 ∆) × Steel 20 28 30 35
weight
100
For tankers, × Steel weight = 18
∆
Ws = Ws 7 [1 + 0.5( C B1 − 0.70) ]
0.8 D − T
C B 1 = C B + (1 − C B )
3T
Where C B : Actual block at T.
Ws 7 = K . E 1.36
Steeel weight from basic ship can be estimated assuming any of the
following relations :
(i) Ws ∞ L × weight per foot amidships
(ii) Ws ∞ L. B. D.
(iii) Ws ∞ L. ( B + D)
D −T
CBD = C B + C 4 (1 − C B )
T
( C BD )
2
3
C2 = ; C3 = 0.7 CBD
b
Wst ( ± ) = ∇ u C1 [1 + 0.033 ( D − 12 ) ] [1 + 0.06( n − D4 ) ]
L
L
< 9 , and
D
t
C1 the volumetric weight factor and dependent on ship type and measured in m3
[ ]
C1 = 0.103 1 + 17( L − 110 ) 2 10 −6 t m3 for 80 m ≤ L ≤ 180 m for normal ships
C1 = 0.113 to 0.121 t
m3 for 80 m ≤ L ≤ 150 m of passenger ships
C1 = 0.102 to 0.116 t
m3 for 100 m ≤ L ≤ 150 m of refrigerated ships
Wst = ∇ u [
0.093 1 + 0.002( L − 120 ) 10 −3
2
]
1
L 30 2
1 + 0.057 D − 12 ( D + 14 )
[ ]
2
B T
1 + 0.02 D − 0.85 0.92 + (1 − C BD )
2
1 + 0.01 − 2.1
D
Depending on the steel construction the tolerance width of the result will be
somewhat greater than that of normal cargo ships. The factor 0.093 may vary between
0.09 and 0 the under deck volume contains the volume of a short forecastle for the
volume of hatchways
L
The ratio should not be less than 10
D
Farther Corrections :
δ Ws t ( % ) = 3.5 ( ) L
L − 10 1 + 0.1 − 12
D
This correction is valid for ships between 100 m and 180 m length
(c) The formulae can be applied to container ships with trapizoidal midship sections.
These are around 5% lighter
(d) Further corrections can be added for ice-strengthening, different double bottom
height, higher latchways, higher speeds.
CB L
1.8
Wst = 340 ( LBD 100,000)
0. 9
0.675 + ∗ 0.00585 − 8.3 + 0.939
2 D
[D. Miller]
Wst → tonnes
L, B, D → metres
LB 0. 72 L
2
Wst = C B3 + 1
2
D 0 . 002
6 D
[ Ccmyette’s formula
as represented by
watson & Gilfillan ]
Wst → tonnes
L, B, D → metres
For tankers :
L L
Wst = ∆ α L + α T 1.009 − 0.004 ∗ 0.06 ∗ 28.7 −
B D
DNV – 1972
where
L
0.054 + 0.004 ∗ 0.97
αL =
B
0. 78
100 L
0.189 ∗
D
∆
α T = 0.029 + 0.00235 ∗ for ∆ < 600000 t
100000
0. 3
∆
α T = 0.0252 ∗ for ∆ > 600000 t
100000
Range of Validity :
L
10 ≤ ≤ 14
D
L
5≤ ≤7
B
150 m ≤ L ≤ 480 m
B T ( 0.5 C B + 0.4 )
Wst = 0.1697 L1. 56 + ∗ [J. M. Hurrey]
D 2 0.8
L L L − 200
Wst = 4.274 Z 0. 62 L 1.215 − 0.035 0.73 + 0.025 1 +
B B 1800
L L
∗ 2.42 − 0.07 1.146 − 0.0163 [DNV 1972]
D D
5.2.1 Murirosmith
This includes all weights of auxiliaries within definition of m/c weight as part of
light weight. Corrections may be made as follows:
i
Wm (diesel-electric) = 0.72 (M CR)0.78 Wm (gas turbine) = 0.001 (MCR)
Auxiliary weight = 0.69 (MCR)0.7 for bulk and general cargo vessel
5.3.3. Schneekluth
Type K
(a) Cargo ships 0.40-0.45 t/m2
K = 0.036 t m 3 − 0.039 t m 3
Passenger ships with large car transporting sections and passenger ships carrying
deck passengers
W0 = K ∑ ∇ , where K = 0.04 t/m2 – 0.05 t/m2
W0 L L 2 B 2
Wo α L × B or W02 = + ×
2 L1 B1
(ii) where C = 0.7 for fine and 1.4 for full bossings
d: Propeller diameter.
Where WCargo : Cargo weight (required to be carried) which can be calculated from
cargo hold capacity
range
WHFO = SFC x MCR x × m arg in
speed
Where
SFC : specific fuel consumption which can be taken as 190gm/kw hr for DE and
215gm/kw hr for 6T (This includes 10% excess for ship board approx )
Range: distance to be covered between two bunkeriy port margin : 5 to 10%
WDO : Weight of marine diesel oil for DG Sets which is calculated similar to
above based on actual power at sea and port(s)
light ship weight = steel weight + wood and out fit weight + machinery weight +
margin.
The VCG of the basic hull can be estimated using an equation as follows:
The longitudinal position of the basic hull weight will typically be slightly aft of
the LCB position. Waston gives the suggestion:
Where both LCG and LCB are in percent ship length positive forward of
amidships. The vertical center of the machinery weight will depend upon the
inner bottom height hbd and the height of the engine room from heel, D. With
these known, the VCG of the machinery weight can be estimated as:
Which places the machinery VCG at 35% of the height within the engine room
space. In order to estimate the height of the inner bottom, minimum values from
classification and Cost Guard requirements can be consulted giving for example:
hdb ≥ 32B + 190 T (mm) (ABS)
or
hdb ≥ 45.7 + 0.417 L (cm) Us Coast Guard
The inner bottom height might be made greater than indicated by these minimum
requirements in order to provide greater double bottom tank capacity, meet double
hull requirements, or to allow easier structural inspection and tank maintenance.
The vertical center of the outfit weight is typically above the main deck and can
be estimated using an equation as follows:
The longitudinal center of the outfit weight depends upon the location of the
machinery and the deckhouse since significant portions of the outfit are in those
locations. The remainder of the outfit weight is distributed along the entire hull.
LCGo = ( 25% Wo at LCGM, 37.5% at LCG dh, and 37.5% at amid ships)
The specific fractions can be adapted based upon data for similar ships. This
approach captures the influence of the machinery and deckhouse locations on the
associated outfit weight at the earliest stages of the design.
The centers of the deadweight items can be estimated based upon the preliminary
inboard profile arrangement and the intent of the designer.
7.0 Estimation of Capacity
Grain Capacity = Moulded Col. + extra vol. due to hatch (m3) coamings,edcape
hatched etc – vol. of structurals.
Tank capacity = Max. no. of containers below deck (TEU) and above dk.
1
Structurals for holds : 1 to 2% of mid vol.
2
1 1
Structurals for F. O. tanks : 2 to 2 % of mid. Vol.(without heating coils):
4 4
1 9
2 to 2 % of mid vol. (with heating coils):1% for
2 4
cargo oil tanks
1 1
Structurals for BW/FW tanks: 2 to 2 for d.b. tanks non-cemented;
4 2
1 3
2 to 2 % for d.b. tanks cemented;
2 4
1 to 1.5 % for deep tanks for FO/BW/PW.
Grain capacity can be estimated by using any one of 3 methods given below as
per ref. MSD by Munro-Smith:
1. Grain capacity for underdeck space for cargo ships including machinery
space, tunnel, bunkers etc.:
Capacity = C1 + C2 + C3
Where
C1 : Grain capacitay of space between keel and line parallel to LWL drawn at
the lowest point of deck at side.
C1 = LBP x Bml x Dmld x C
CB at 0.85D can be calculated for the design ship from the relationship
dcu 1
=
dT 10.T
DC = Dmld + ½ camber + 1/6 (SA + SF) – (depth of d.b. + tank top ceiling)
Grain capacity below upper deck and above tank top including non cargo spaces
is given as:
CB = 0.76 at 0.85 D,
From the capacity thus obtained, non cargo spaces are deducted and extra spaces
as hatchways etc. are added go get the total grain capacity.
8.0 Power Estimation
SHP
= 0.5813 [ DWT / 1000]
0.5
(a) 3
V0
(b) Admirality coefficient is same for similar ships (in size, form, Fn ).
∆ 2/3 V 9
AC =
BHP
Where AC = AdmiralityCoefficent
∆ = Displacement in tons
V = Speed in Knots
L
H ∆1 / 3 V 3 40 + 400 ( K − 1) 2 −12 C B
SHP = 200
1500 − N γ L
Where N : RPM
(d) From basic ship: If basic ship EHP is known. EHP for a new ship with
similar hull form and Fr. No.- can be found out as follows:
(i) Breadth and Draught correction can be applied using Mumford indices (moor
and small, RINA, vol. 102)
X −2 / 3 Y −2/3
B Tn
Θ
new = basic n
Θ
Bb Tb
Where
EHP
Θ= andwhere ∆ : tons, V : knots
∆ V 3 × 427.1
2/3
@ L1 − @ L2 = 4( L2 − L1 ) x 10 − 4
(e) Estimation of EHP from series Data wetted surface Area S in m 2 is given as
2π
S= ∆. L, ∇ = m 3 , L = m
η
η = Wetted surface efficiency (see diagram of Telfer, Nec, Vol. 79, 1962-63).
RR
CR = = This can be estimated from services data with corrections.
1/ 2 ρ S V 2
RF
CF =
1/ 2 ρ S V 2
0.075
From ITTC, CF =
( log10 Rn − 2) 2
VL
Where Rn : Re ynold ' s No. =
v
v = Kinematic coefficient of Viscocity and
=1.188 ×10 −6 m 2 / sec for sea water and for F .W .,1.139 ×10 −6 m 2 / sec for fresh water
C A = Roughness Allowance
= 0.0004 in general
or C A = ( 0.8 − 0.004 Lw l ) ×10 − 3
where Lw l is in m
RT
CT = C F + C R + C A =
1/ 2 ρ S V 2
(f) EHP from statistical Data : See Holtrop and Mannen, ISP 1981/1984 (given at the
end of these notes)
EHPservice
SHP =
QPC
Nγ L
QPC =η 0 η H η R = K −
10000
Where N = RPM
L = LB P in m
K = 0.84 For fixed pitch propellers
= 0.82 For controllable pitch propellers can be estimated more accurately
later
(h) BHPs
Aft Engine 1%
Engine Semi aft 2%
Gear losses 3 to 4%
The maximum continuous rating (MCR) of a diesel engine is the power the engine
can develop for long periods. By continuous running of engine at MCR may cause
excessive wear and tear. So Engine manufactures recommend the continuous service
rating (CSR) to be slightly less than MCR. Thus CSR of NCR (Normal Continuous
Rating)
Thus
Select Engine
(b) Probability of Deckwetness P for various Fbow / L values have been given in
Dynamics of Marine Vehicles, by R.Bhattacharya:
Fbow / L for
Estimate Fbow check for deckwetness probability and see if it is acceptable. Fbow
Should also be checked from load line requirement.
9.2
Early estimates of motions natural frequencies effective estimates can often be
made for the three natural frequencies in roll, heave, and pitch based only upon
the characteristics and parameters of the vessel. Their effectiveness usually
depends upon the hull form being close to the norm.
Tφ = 2.007 k11 / G M t
Where k11 is the roll radius of gyration, which can be related to the ship beam
using:
k11 = 0.50 KB , With 0.76 ≤ κ ≤ 0.82 for merchant hulls and 0.69 ≤ κ ≤ 1.00
generally.
Using κ 11 ≈ 0.40 B . A more complex parametric model for estimating the roll
natural period that yields the alternative result for the parameter κ is
κ = 0.724 (C B ( C B + 0.2) − 1.1 ( C B + 0.2 ) × (1.0 − C B ) ( 2.2 − D / T ) + ( D / B ) )
2
Roll is a lightly damped process so the natural period can be compared directly
with the domonant encounter period of the seaway to establish the risk of resonant
motions. The encounter period in long- crested oblique seas is given by:
( ( )
Te = 2 π / ω − Vω 2 / g cos θ w )
Where ω is the wave frequency, V is ship speed, and θ w is the wave angle relative
to the ship heading with θ w = 0 following seas, θ w = 9 0 beam seas, and
• •
θ w = 18 0 •
Head seas. For reference, the peak frequency of an ISSC spectrum is located at
4.85 T1−1 with T1 the characteristics period of the seaway. An approximate pitch
natural period can also be derived using a simple one- degree of freedom model
yielding:
Tθ = 2.007 k 22 / GM L
Where now k 22 is the pitch radius of gyration, which can be related to the ship
length by noting that 0.24 L ≤ k 22 ≤ 0.26 L.
Pitch is a heavily-damped (non resonant) mode, but early design checks typically
try to avoid critical excitation by at least 10%
An approximate heave natural period can also be derived using a simple one
degree-of-freedom model. A resulting parametric model has been reported by
Lamb:
Th = 2.007 (T C B ( B + 3T + 1.2 ) / C w p )
Like pitch, heave is a heavily damped (non resonant) mode. Early design checks
typically try to avoid having Th = Tφ , Th = Tθ , 2Th = Tθ , Tφ = Tθ , Tφ = 2Tθ , which
could lead to significant mode coupling. For many large ships, however, these
conditions often cannot be avoided.
9.3 Overall Seakeeping Ranking used Bales regression analysis to obtain a rank
estimator for vertical plane seakeeping performance of combatant monohulls.
1. Choose basic ship such that V / γ L, ship type and are nearly same and
detailed information about the basic ship is available.
2. Choose L B T C B from empirical data and get ∆
Such that ( d w / ∆ ) basic = ( d w / ∆ ) new .
Choose L . B. T . C B etc as above to get ∆ new
= L B T C B ×1.03 to 1.033.
∆ = L. B.T . C B ρ
d ∆ d L d B d T d CB
= + + +
∆ L B T CB
B M α B2 /T
or B M = k × B 2 / T
or log BM = log k + 2 log B − log T
dBM dB dT
=2 −
BM B T
N = φγ I [Schlick]
∆ L
(cpm) 3
Where I : Midship m . i. in in 2 ft 2
∆ : tons, L : f t
φ = 156 , 850 for ships with fine lines
= 143, 500 for large passenger lines
= 127, 900 for cargo ships
BD 3
N = βγ 3
(cpm)
∆L
B: breadth in ft and D : Depth upto strength dk in ft. This is refined to take into
account added mass and long s .s. decks as,
1/ 2
B . DE
3
N = C1 + C2 [ Todd]
(1.2 + B / 3T ) L ∆)
(cpm) 3
[
DE : ∑ D13 L1 / L ] 1/ 3
C1 C2
Tankers 52000 28
Cargo Vessels 46750 25
Passenger Vessels
With s.s 44000 20
1/ 2
Ι
N =φ 3 Burill
∆ L (1 + B / 2T ) (1 + rS )
rS : shear correction =
(
3.5 D 3( B / D ) + 9( B / D ) + 6( B / D ) + 1.2
3 2
)
L2 ( 3B / D + 1)
1/ 2
K T DE
N= n where [ Bunyan]
L C B ( B + 3.6 T1 )
1/ 2
D. B 3
N2H = βH 3
cpm [Brown]
∆. L
N 3 H = 2. N 2 H
N 4 H = 3N 2 H
I p = 4 A2 / Σ
T
( )
ds 4
ft (This formulae is exact for hollow circular cylinder)
References
3. D. G. M. Waston and A.W. Gilfillan, some ship Design Methods’ RINA, 1977.
11. Ship Design for Efficiency and Economy- H Schneekluth, 1987, Butterworth.
13. J. Holtrop- A statistical Re- analysis of Resistance and Propulsion Data ISP 1984.
Where:
1
Rv = ρ v 2 C F 0 (1 + K 1 ) S …………….(i)
2
Where
0.075
=
( log10 Rn − 2) 2
1 + K 1 was derived statistically as
0.3649
(
3
1 + K 1 = 0.93 + 0.4871c ( B / L ) 1.0681 . ( T / L ) 0.4611 . L / LR
L / ∇ )
. (1 − C P )
0.12 − 0.6042
C is a coefficient accounting for the specific shape of the after body and is given by
C = 1+0.011 C Stern
S is the wetted surface area and can be estimated from the following statistically derived
formula:
The resistance of appendages was also analysed and the results presented in the form of
an effective form factor, including the effect of appendages.
S app
1 + K = 1 + K 1 + [1 + K 2 − (1 + K 1 ) ]
S tot
Where
The effective factor is used in conjunction with a modified form of equation (i)
Rv = 12 ρV 2 C Fo S tot (1 + K )
The effective value of K 2 when more than one appendage is to be accounted for can be
determined as follows
S (1 + k 2 ) i
(1 + k 2 ) effective = ∑ i
∑ Si
In which S i and (1 + k 2 ) i are the wetted area and appendage factor for the i th appendage
TABLE: EFFECTIVE FORM FACTOR VALUES K 2 FOR DIFFERENT APPENDAGES
4
( )
C = 0.2296 B 0.3333
L
for
L
≤ 0.11 B
B
C
4 = for 0.11 ≤ B ≤ 0.25
L L
C
4 = 0 . 5 − 0.0625 L for B ≥ 0.25
B L
d = -0.9
( T ) − 1.7525 ∇
( )
1
m1 = 0.01404 L − 4.7932 B − C 5
3
L L
with:
−3.24
m2 = C 6 0.4 e −0.034 Fn
with:
C = − 1.69385 → for L
3
≤ 512
6 ∇
L 3
C 6 = − 1.69385 + 1 − 8.0
/ 2.36 for 512 ≤ L ≤ 1727
∇ 3 ∇
C = 0.0 → for L
3
≥ 1727
6 ∇
i E = 125.67 B
L
( ) p
− 162.25 C + 234.32 C + 0.1551 LCB +
2
T
3
p
where Ta = moulded draught at A.P
Tf = moulded draught at F.P
C 3 = 1 − 0.8 AT / ( BTC M )
(
C1 = 6919.3 C M−1.3.346 ∇ / L.3 ) 2.0098
( L B − 2) 1.4069
m1 = −7.2035 B ( L) 0.3269
(T B ) 0.6054
For intermediate speed range ( 0.4 ≤ Fn ≤ 0.55) the following interpolation is used
RW 1
= RWFn04 +
{
(10 Fn − 0.4) RWFn0.55 − RWFn04 }
W W 1.5









