Tip of the day
News
Instructions
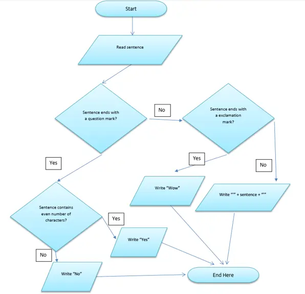
Objective
Write a program to implement a flowchart for logic in Java.
Requirements and Specifications


Source Code


Similar Sample
Explore our Java assignment sample to see how we tackle complex programming challenges. Our expert-written samples showcase detailed problem-solving approaches, ensuring clarity and understanding for students. Discover how our solutions can assist you in mastering Java programming concepts effectively.
Java
Word Count
3961 Words
Writer Name:Chloe Wong
Total Orders:590
Satisfaction rate:
Java
Word Count
5749 Words
Writer Name:Tia Connor
Total Orders:964
Satisfaction rate:
Java
Word Count
4042 Words
Writer Name:Dr. Chloe jhones
Total Orders:750
Satisfaction rate:
Java
Word Count
6299 Words
Writer Name:Dr. Amanda C. Smallwood
Total Orders:356
Satisfaction rate:
Java
Word Count
4093 Words
Writer Name:Dr. Donald K. Grainger
Total Orders:689
Satisfaction rate:
Java
Word Count
3941 Words
Writer Name:Dr. Robert M. Sanchez
Total Orders:425
Satisfaction rate:
Java
Word Count
6086 Words
Writer Name:Prof. Liam Saunders
Total Orders:900
Satisfaction rate:
Java
Word Count
5597 Words
Writer Name:Dr. Candace J. Gentry
Total Orders:621
Satisfaction rate:
Java
Word Count
4942 Words
Writer Name:Dr. Julia Wong
Total Orders:426
Satisfaction rate:
Java
Word Count
6782 Words
Writer Name:Dr. Ophelia Whitethorn
Total Orders:759
Satisfaction rate:
Java
Word Count
5142 Words
Writer Name:Jessica Miller
Total Orders:652
Satisfaction rate:
Java
Word Count
8786 Words
Writer Name:Prof. Alexander Choice
Total Orders:900
Satisfaction rate:
Java
Word Count
6994 Words
Writer Name:Alex Thompson
Total Orders:1521
Satisfaction rate:
Java
Word Count
6718 Words
Writer Name:Chloe Wong
Total Orders:590
Satisfaction rate:
Java
Word Count
4871 Words
Writer Name:Dr. Marlowe Emberly
Total Orders:789
Satisfaction rate:
Java
Word Count
8521 Words
Writer Name:Dr. Zara Silvermist
Total Orders:654
Satisfaction rate:
Java
Word Count
3595 Words
Writer Name:Dr. Seraphina Stormcloud
Total Orders:852
Satisfaction rate:
Java
Word Count
3694 Words
Writer Name:Dr. George M. Long
Total Orders:507
Satisfaction rate:
Java
Word Count
4842 Words
Writer Name:Professor Harriet Sinclair
Total Orders:387
Satisfaction rate:
Java
Word Count
4329 Words
Writer Name:Dr. Seraphina Stormcloud
Total Orders:852
Satisfaction rate:
