Εκμάθηση PyTorch
Σύνοψη φροντιστηρίου Pytorch
Σε αυτό το σεμινάριο pytorch, θα μάθετε όλες τις έννοιες από την αρχή. Αυτό το σεμινάριο καλύπτει βασικά έως προχωρημένα θέματα όπως ο ορισμός του pytorch, τα πλεονεκτήματα και τα μειονεκτήματα του pytorch, η σύγκριση, η εγκατάσταση, το πλαίσιο pytorch, η παλινδρόμηση και η ταξινόμηση εικόνων. Αυτό το σεμινάριο pytorch είναι εντελώς δωρεάν.
Τι είναι το PyTorch;
PyTorch είναι μια βιβλιοθήκη μηχανικής εκμάθησης ανοιχτού κώδικα που βασίζεται σε φακό για επεξεργασία φυσικής γλώσσας Python. Είναι παρόμοιο με το NumPy αλλά με ισχυρή υποστήριξη GPU. Προσφέρει δυναμικά υπολογιστικά γραφήματα που μπορείτε να τροποποιήσετε εν κινήσει με τη βοήθεια του autograd. Το PyTorch είναι επίσης ταχύτερο από ορισμένα άλλα πλαίσια. Αναπτύχθηκε από το AI Research Group του Facebook το 2016.
Πλεονεκτήματα και μειονεκτήματα του PyTorch
Ακολουθούν τα πλεονεκτήματα και τα μειονεκτήματα του PyTorch:
Πλεονεκτήματα του PyTorch
- Απλή Βιβλιοθήκη
Ο κώδικας PyTorch είναι απλός. Είναι εύκολο να το κατανοήσετε και χρησιμοποιείτε τη βιβλιοθήκη αμέσως. Για παράδειγμα, ρίξτε μια ματιά στο απόσπασμα κώδικα παρακάτω:
class Net(torch.nn.Module):
def __init__(self):
super(Net, self).__init__()
self.layer = torch.nn.Linear(1, 1)
def forward(self, x):
x = self.layer(x)
return x
Όπως αναφέρθηκε παραπάνω, μπορείτε να ορίσετε το μοντέλο δικτύου εύκολα και μπορείτε να κατανοήσετε τον κώδικα γρήγορα χωρίς πολλή εκπαίδευση.
- Δυναμικό Υπολογιστικό Γράφημα
Πηγή εικόνας: Exploring Deep Learning με το PyTorch
Η Pytorch προσφέρει Dynamic Computational Graph (DAG). Τα υπολογιστικά γραφήματα είναι ένας τρόπος έκφρασης μαθηματικών εκφράσεων σε μοντέλα γραφημάτων ή θεωρίες όπως κόμβοι και ακμές. Ο κόμβος θα κάνει τη μαθηματική πράξη και η άκρη είναι ένας τανυστής που θα τροφοδοτηθεί στους κόμβους και θα μεταφέρει την έξοδο του κόμβου στο Tensor.
Το DAG είναι ένα γράφημα που έχει αυθαίρετο σχήμα και μπορεί να κάνει πράξεις μεταξύ διαφορετικών γραφημάτων εισόδου. Κάθε επανάληψη δημιουργείται ένα νέο γράφημα. Έτσι, είναι δυνατόν να έχουμε την ίδια δομή γραφήματος ή να δημιουργήσουμε ένα νέο γράφημα με διαφορετική λειτουργία ή μπορούμε να το ονομάσουμε δυναμικό γράφημα.
- καλύτερη απόδοση
Κοινότητες και ερευνητές, μετρήστε και συγκρίνετε πλαίσια για να δείτε ποιο είναι πιο γρήγορο. Ένα αποθετήριο GitHub Σημείο αναφοράς σε πλαίσια Deep Learning και GPU ανέφερε ότι το PyTorch είναι ταχύτερο από το άλλο πλαίσιο όσον αφορά τις εικόνες που υποβάλλονται σε επεξεργασία ανά δευτερόλεπτο.
Όπως μπορείτε να δείτε παρακάτω, τα γραφήματα σύγκρισης με το vgg16 και το resnet152
- Native Python
Το PyTorch βασίζεται περισσότερο σε python. Για παράδειγμα, εάν θέλετε να εκπαιδεύσετε ένα μοντέλο, μπορείτε να χρησιμοποιήσετε τη ροή εγγενούς ελέγχου, όπως βρόχους και αναδρομές χωρίς να χρειάζεται να προσθέσετε περισσότερες ειδικές μεταβλητές ή περιόδους σύνδεσης για να μπορείτε να τις εκτελέσετε. Αυτό είναι πολύ χρήσιμο για την προπονητική διαδικασία.
Η Pytorch εφαρμόζει επίσης Imperative Programming, και είναι σίγουρα πιο ευέλικτο. Έτσι, είναι δυνατό να εκτυπώσετε την τιμή του τανυστή στη μέση μιας διαδικασίας υπολογισμού.
Μειονέκτημα του PyTorch
Το PyTorch απαιτεί εφαρμογές τρίτων για Οπτικοποίηση. Χρειάζεται επίσης διακομιστή API για παραγωγή.
Στη συνέχεια, σε αυτό το σεμινάριο PyTorch, θα μάθουμε για τη διαφορά μεταξύ PyTorch και TensorFlow.
PyTorch Vs. Tensorflow
| Παράμετρος | PyTorch | Τάση ροής |
|---|---|---|
| Ορισμός μοντέλου | Το μοντέλο ορίζεται σε μια υποκατηγορία και προσφέρει εύχρηστο πακέτο | Το μοντέλο ορίζεται με πολλά και πρέπει να κατανοήσετε τη σύνταξη |
| Υποστήριξη GPU | Ναι | Ναι |
| Τύπος γραφήματος | Δυναμικός | Στατικός |
| Εργαλεία | Χωρίς εργαλείο οπτικοποίησης | Μπορείτε να χρησιμοποιήσετε το εργαλείο οπτικοποίησης Tensorboard |
| Κοινότητα | Η κοινότητα εξακολουθεί να μεγαλώνει | Μεγάλες ενεργές κοινότητες |
Εγκατάσταση του PyTorch
Linux
Είναι εύκολο να το εγκαταστήσετε σε Linux. Μπορείτε να επιλέξετε να χρησιμοποιήσετε ένα εικονικό περιβάλλον ή να το εγκαταστήσετε απευθείας με πρόσβαση root. Πληκτρολογήστε αυτήν την εντολή στο τερματικό
pip3 install --upgrade torch torchvision
AWS Sagemaker
Το Sagemaker είναι μία από τις πλατφόρμες Amazon Υπηρεσία Ιστού που προσφέρει μια ισχυρή μηχανή μηχανικής εκμάθησης με προεγκατεστημένες διαμορφώσεις βαθιάς εκμάθησης για επιστήμονες δεδομένων ή προγραμματιστές για την κατασκευή, την εκπαίδευση και την ανάπτυξη μοντέλων σε οποιαδήποτε κλίμακα.
Πρώτα ανοίξτε το Amazon Ψαλίδι κονσόλα και κάντε κλικ στο Create notebook instance και συμπληρώστε όλα τα στοιχεία για το notebook σας.
Επόμενο βήμα, κάντε κλικ στο Άνοιγμα για να εκκινήσετε την παρουσία του φορητού υπολογιστή σας.
Τέλος, το In Jupyter, Κάντε κλικ στο Νέο και επιλέξτε conda_pytorch_p36 και είστε έτοιμοι να χρησιμοποιήσετε την παρουσία του φορητού υπολογιστή σας με εγκατεστημένο το Pytorch.
Στη συνέχεια, σε αυτό το σεμινάριο PyTorch, θα μάθουμε για τα βασικά του πλαισίου PyTorch.
Βασικά στοιχεία του πλαισίου PyTorch
Ας μάθουμε τις βασικές έννοιες του PyTorch πριν βουτήξουμε βαθιά. Το PyTorch χρησιμοποιεί το Tensor για κάθε μεταβλητή παρόμοια με το ndarray του numpy αλλά με υποστήριξη υπολογισμού GPU. Εδώ θα εξηγήσουμε το μοντέλο δικτύου, τη λειτουργία απώλειας, το Backprop και το Optimizer.
Μοντέλο δικτύου
Το δίκτυο μπορεί να κατασκευαστεί με υποκατηγορία του φακού.nn. Υπάρχουν 2 κύρια μέρη,
- Το πρώτο μέρος είναι να ορίσετε τις παραμέτρους και τα επίπεδα που θα χρησιμοποιήσετε
- Το δεύτερο μέρος είναι η κύρια εργασία που ονομάζεται διαδικασία προώθησης που θα λάβει μια είσοδο και θα προβλέψει την έξοδο.
Import torch
import torch.nn as nn
import torch.nn.functional as F
class Model(nn.Module):
def __init__(self):
super(Model, self).__init__()
self.conv1 = nn.Conv2d(3, 20, 5)
self.conv2 = nn.Conv2d(20, 40, 5)
self.fc1 = nn.Linear(320, 10)
def forward(self, x):
x = F.relu(self.conv1(x))
x = F.relu(self.conv2(x))
x = x.view(-1, 320)
x = F.relu(self.fc1(x))
return F.log_softmax(x)
net = Model()
Όπως μπορείτε να δείτε παραπάνω, δημιουργείτε μια κλάση nn.Module που ονομάζεται Model. Περιέχει 2 επίπεδα Conv2d και ένα Γραμμικό επίπεδο. Το πρώτο στρώμα conv2d έχει είσοδο 3 και το σχήμα εξόδου 20. Το δεύτερο στρώμα θα λάβει μια είσοδο 20 και θα παράγει ένα σχήμα εξόδου 40. Το τελευταίο στρώμα είναι ένα πλήρως συνδεδεμένο στρώμα σε σχήμα 320 και θα παράγει έξοδο 10.
Η διαδικασία προώθησης θα λάβει μια είσοδο του X και θα την τροφοδοτήσει στο επίπεδο μετατροπής και θα εκτελέσει τη λειτουργία ReLU,
Ομοίως, θα τροφοδοτήσει επίσης το επίπεδο conv2. Μετά από αυτό, το x θα αναδιαμορφωθεί σε (-1, 320) και θα τροφοδοτηθεί στο τελικό στρώμα FC. Πριν στείλετε την έξοδο, θα χρησιμοποιήσετε τη λειτουργία ενεργοποίησης softmax.
Η διαδικασία προς τα πίσω ορίζεται αυτόματα από το autograd, επομένως χρειάζεται μόνο να ορίσετε τη διαδικασία προώθησης.
Λειτουργία απώλειας
Η συνάρτηση απώλειας χρησιμοποιείται για να μετρήσει πόσο καλά το μοντέλο πρόβλεψης είναι σε θέση να προβλέψει τα αναμενόμενα αποτελέσματα. Το PyTorch έχει ήδη πολλές τυπικές λειτουργίες απώλειας στη λειτουργική μονάδα torch.nn. Για παράδειγμα, μπορείτε να χρησιμοποιήσετε το Cross-Entropy Loss για να λύσετε ένα πρόβλημα ταξινόμησης PyTorch πολλαπλών κλάσεων. Είναι εύκολο να ορίσετε τη συνάρτηση απώλειας και να υπολογίσετε τις απώλειες:
loss_fn = nn.CrossEntropyLoss() #training process loss = loss_fn(out, target)
Είναι εύκολο να χρησιμοποιήσετε τον δικό σας υπολογισμό συνάρτησης απώλειας με το PyTorch.
Στήριγμα πλάτης
Για να εκτελέσετε την backpropagation, καλείτε απλώς το los.backward(). Το σφάλμα θα υπολογιστεί, αλλά θυμηθείτε να διαγράψετε την υπάρχουσα διαβάθμιση με zero_grad()
net.zero_grad() # to clear the existing gradient loss.backward() # to perform backpropragation
Optimizer
Το torch.optim παρέχει κοινούς αλγόριθμους βελτιστοποίησης. Μπορείτε να ορίσετε έναν βελτιστοποιητή με ένα απλό βήμα:
optimizer = torch.optim.SGD(net.parameters(), lr = 0.01, momentum=0.9)
Πρέπει να μεταβιβάσετε τις παραμέτρους του μοντέλου δικτύου και τον ρυθμό εκμάθησης, έτσι ώστε σε κάθε επανάληψη οι παράμετροι να ενημερώνονται μετά τη διαδικασία backprop.
Απλή παλινδρόμηση με PyTorch
Ας μάθουμε την απλή παλινδρόμηση με παραδείγματα PyTorch:
Βήμα 1) Δημιουργία μοντέλου δικτύου
Το μοντέλο δικτύου μας είναι ένα απλό Γραμμικό επίπεδο με σχήμα εισόδου και εξόδου 1.
from __future__ import print_function
import torch
import torch.nn as nn
import torch.nn.functional as F
from torch.autograd import Variable
class Net(nn.Module):
def __init__(self):
super(Net, self).__init__()
self.layer = torch.nn.Linear(1, 1)
def forward(self, x):
x = self.layer(x)
return x
net = Net()
print(net)
Και η έξοδος δικτύου θα πρέπει να είναι έτσι
Net( (hidden): Linear(in_features=1, out_features=1, bias=True) )
Βήμα 2) Δεδομένα δοκιμής
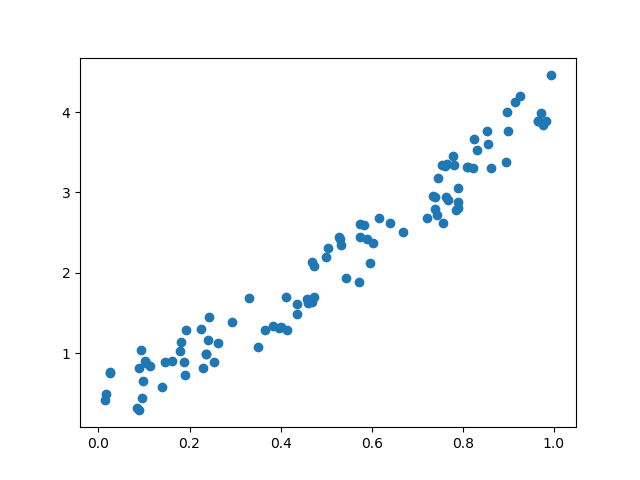
Πριν ξεκινήσετε τη διαδικασία εκπαίδευσης, πρέπει να γνωρίζετε τα δεδομένα μας. Δημιουργείτε μια τυχαία συνάρτηση για να δοκιμάσετε το μοντέλο μας. Υ = x3 sin(x)+ 3x+0.8 rand(100)
# Visualize our data import matplotlib.pyplot as plt import numpy as np x = np.random.rand(100) y = np.sin(x) * np.power(x,3) + 3*x + np.random.rand(100)*0.8 plt.scatter(x, y) plt.show()
Εδώ είναι το διάγραμμα διασποράς της συνάρτησής μας:
Πριν ξεκινήσετε τη διαδικασία εκπαίδευσης, πρέπει να μετατρέψετε τον πίνακα numpy σε μεταβλητές που υποστηρίζονται από το Torch και το autograd όπως φαίνεται στο παρακάτω παράδειγμα παλινδρόμησης PyTorch.
# convert numpy array to tensor in shape of input size x = torch.from_numpy(x.reshape(-1,1)).float() y = torch.from_numpy(y.reshape(-1,1)).float() print(x, y)
Βήμα 3) Optimizer and Loss
Στη συνέχεια, θα πρέπει να ορίσετε το Optimizer και τη συνάρτηση απώλειας για τη διαδικασία εκπαίδευσής μας.
# Define Optimizer and Loss Function optimizer = torch.optim.SGD(net.parameters(), lr=0.2) loss_func = torch.nn.MSELoss()
Βήμα 4) Εκπαίδευση
Τώρα ας ξεκινήσουμε την προπονητική μας διαδικασία. Με μια εποχή 250, θα επαναλάβετε τα δεδομένα μας για να βρείτε την καλύτερη τιμή για τις υπερπαραμέτρους μας.
inputs = Variable(x)
outputs = Variable(y)
for i in range(250):
prediction = net(inputs)
loss = loss_func(prediction, outputs)
optimizer.zero_grad()
loss.backward()
optimizer.step()
if i % 10 == 0:
# plot and show learning process
plt.cla()
plt.scatter(x.data.numpy(), y.data.numpy())
plt.plot(x.data.numpy(), prediction.data.numpy(), 'r-', lw=2)
plt.text(0.5, 0, 'Loss=%.4f' % loss.data.numpy(), fontdict={'size': 10, 'color': 'red'})
plt.pause(0.1)
plt.show()
Βήμα 5) Αποτέλεσμα
Όπως μπορείτε να δείτε παρακάτω, εκτελέσατε με επιτυχία την παλινδρόμηση PyTorch με ένα νευρωνικό δίκτυο. Στην πραγματικότητα, σε κάθε επανάληψη, η κόκκινη γραμμή στην γραφική παράσταση θα ενημερώνεται και θα αλλάζει τη θέση της για να ταιριάζει στα δεδομένα. Αλλά σε αυτήν την εικόνα, σας δείχνει μόνο το τελικό αποτέλεσμα όπως φαίνεται στο παρακάτω παράδειγμα PyTorch:
Παράδειγμα ταξινόμησης εικόνων με το PyTorch
Μία από τις δημοφιλείς μεθόδους για να μάθετε τα βασικά βαθιά μάθηση είναι με το σύνολο δεδομένων MNIST. Είναι το «Hello World» στη βαθιά μάθηση. Το σύνολο δεδομένων περιέχει χειρόγραφους αριθμούς από το 0 έως το 9 με το σύνολο των 60,000 δειγμάτων εκπαίδευσης και 10,000 δειγμάτων δοκιμής που έχουν ήδη επισημανθεί με το μέγεθος 28×28 pixel.
Βήμα 1) Προεπεξεργαστείτε τα Δεδομένα
Στο πρώτο βήμα αυτού του παραδείγματος ταξινόμησης PyTorch, θα φορτώσετε το σύνολο δεδομένων χρησιμοποιώντας τη μονάδα torchvision.
Πριν ξεκινήσετε τη διαδικασία εκπαίδευσης, πρέπει να κατανοήσετε τα δεδομένα. Το Torchvision θα φορτώσει το σύνολο δεδομένων και θα μεταμορφώσει τις εικόνες με την κατάλληλη απαίτηση για το δίκτυο, όπως το σχήμα και την κανονικοποίηση των εικόνων.
import torch
import torchvision
import numpy as np
from torchvision import datasets, models, transforms
# This is used to transform the images to Tensor and normalize it
transform = transforms.Compose(
[transforms.ToTensor(),
transforms.Normalize((0.5, 0.5, 0.5), (0.5, 0.5, 0.5))])
training = torchvision.datasets.MNIST(root='./data', train=True,
download=True, transform=transform)
train_loader = torch.utils.data.DataLoader(training, batch_size=4,
shuffle=True, num_workers=2)
testing = torchvision.datasets.MNIST(root='./data', train=False,
download=True, transform=transform)
test_loader = torch.utils.data.DataLoader(testing, batch_size=4,
shuffle=False, num_workers=2)
classes = ('0', '1', '2', '3',
'4', '5', '6', '7', '8', '9')
import matplotlib.pyplot as plt
import numpy as np
#create an iterator for train_loader
# get random training images
data_iterator = iter(train_loader)
images, labels = data_iterator.next()
#plot 4 images to visualize the data
rows = 2
columns = 2
fig=plt.figure()
for i in range(4):
fig.add_subplot(rows, columns, i+1)
plt.title(classes[labels[i]])
img = images[i] / 2 + 0.5 # this is for unnormalize the image
img = torchvision.transforms.ToPILImage()(img)
plt.imshow(img)
plt.show()
Η συνάρτηση μετασχηματισμού μετατρέπει τις εικόνες σε τανυστή και κανονικοποιεί την τιμή. Η συνάρτηση torchvision.transforms.MNIST, θα κατεβάσει το σύνολο δεδομένων (εάν δεν είναι διαθέσιμο) στον κατάλογο, θα ορίσει το σύνολο δεδομένων για εκπαίδευση εάν είναι απαραίτητο και θα κάνει τη διαδικασία μετασχηματισμού.
Για να οπτικοποιήσετε το σύνολο δεδομένων, χρησιμοποιείτε το data_iterator για να λάβετε την επόμενη παρτίδα εικόνων και ετικετών. Χρησιμοποιείτε matplot για να σχεδιάσετε αυτές τις εικόνες και την κατάλληλη ετικέτα τους. Όπως μπορείτε να δείτε παρακάτω τις εικόνες μας και τις ετικέτες τους.
Βήμα 2) Διαμόρφωση μοντέλου δικτύου
Τώρα σε αυτό το παράδειγμα PyTorch, θα δημιουργήσετε ένα απλό νευρωνικό δίκτυο για ταξινόμηση εικόνων PyTorch.
Εδώ, σας παρουσιάζουμε έναν άλλο τρόπο δημιουργίας του μοντέλου δικτύου στο PyTorch. Θα χρησιμοποιήσουμε το nn.Sequential για να δημιουργήσουμε ένα μοντέλο ακολουθίας αντί να δημιουργήσουμε μια υποκλάση του nn.Module.
import torch.nn as nn
# flatten the tensor into
class Flatten(nn.Module):
def forward(self, input):
return input.view(input.size(0), -1)
#sequential based model
seq_model = nn.Sequential(
nn.Conv2d(1, 10, kernel_size=5),
nn.MaxPool2d(2),
nn.ReLU(),
nn.Dropout2d(),
nn.Conv2d(10, 20, kernel_size=5),
nn.MaxPool2d(2),
nn.ReLU(),
Flatten(),
nn.Linear(320, 50),
nn.ReLU(),
nn.Linear(50, 10),
nn.Softmax(),
)
net = seq_model
print(net)
Εδώ είναι η έξοδος του μοντέλου δικτύου μας
Sequential( (0): Conv2d(1, 10, kernel_size=(5, 5), stride=(1, 1)) (1): MaxPool2d(kernel_size=2, stride=2, padding=0, dilation=1, ceil_mode=False) (2): ReLU() (3): Dropout2d(p=0.5) (4): Conv2d(10, 20, kernel_size=(5, 5), stride=(1, 1)) (5): MaxPool2d(kernel_size=2, stride=2, padding=0, dilation=1, ceil_mode=False) (6): ReLU() (7): Flatten() (8): Linear(in_features=320, out_features=50, bias=True) (9): ReLU() (10): Linear(in_features=50, out_features=10, bias=True) (11): Softmax() )
Επεξήγηση δικτύου
- Η ακολουθία είναι ότι το πρώτο στρώμα είναι ένα στρώμα Conv2D με σχήμα εισόδου 1 και σχήμα εξόδου 10 με μέγεθος πυρήνα 5
- Στη συνέχεια, έχετε ένα επίπεδο MaxPool2D
- Μια λειτουργία ενεργοποίησης ReLU
- ένα επίπεδο εγκατάλειψης για πτώση τιμών χαμηλών πιθανοτήτων.
- Στη συνέχεια, ένα δεύτερο Conv2d με το σχήμα εισόδου 10 από το τελευταίο στρώμα και το σχήμα εξόδου 20 με μέγεθος πυρήνα 5
- Στη συνέχεια, ένα στρώμα MaxPool2d
- Λειτουργία ενεργοποίησης ReLU.
- Μετά από αυτό, θα ισοπεδώσετε τον τανυστήρα πριν τον τροφοδοτήσετε στο Γραμμικό στρώμα
- Το Linear Layer θα χαρτογραφήσει την έξοδο μας στο δεύτερο Linear layer με τη λειτουργία ενεργοποίησης softmax
Βήμα 3) Εκπαιδεύστε το μοντέλο
Πριν ξεκινήσετε τη διαδικασία εκπαίδευσης, απαιτείται να ρυθμίσετε το κριτήριο και τη λειτουργία βελτιστοποίησης.
Για το κριτήριο, θα χρησιμοποιήσετε το CrossEntropyLoss. Για το Optimizer, θα χρησιμοποιήσετε το SGD με ρυθμό εκμάθησης 0.001 και ορμή 0.9 όπως φαίνεται στο παρακάτω παράδειγμα PyTorch.
import torch.optim as optim criterion = nn.CrossEntropyLoss() optimizer = optim.SGD(net.parameters(), lr=0.001, momentum=0.9)
Η διαδικασία προώθησης θα πάρει το σχήμα εισόδου και θα το περάσει στο πρώτο επίπεδο conv2d. Στη συνέχεια, από εκεί, θα τροφοδοτηθεί στο maxpool2d και τελικά θα τεθεί στη λειτουργία ενεργοποίησης ReLU. Η ίδια διαδικασία θα συμβεί στο δεύτερο επίπεδο conv2d. Μετά από αυτό, η είσοδος θα αναδιαμορφωθεί σε (-1,320) και θα τροφοδοτηθεί στο επίπεδο fc για να προβλέψει την έξοδο.
Τώρα, θα ξεκινήσετε τη διαδικασία εκπαίδευσης. Θα επαναλάβετε το σύνολο δεδομένων μας 2 φορές ή με μια εποχή 2 και θα εκτυπώσετε την τρέχουσα απώλεια σε κάθε παρτίδα 2000.
for epoch in range(2):
#set the running loss at each epoch to zero
running_loss = 0.0
# we will enumerate the train loader with starting index of 0
# for each iteration (i) and the data (tuple of input and labels)
for i, data in enumerate(train_loader, 0):
inputs, labels = data
# clear the gradient
optimizer.zero_grad()
#feed the input and acquire the output from network
outputs = net(inputs)
#calculating the predicted and the expected loss
loss = criterion(outputs, labels)
#compute the gradient
loss.backward()
#update the parameters
optimizer.step()
# print statistics
running_loss += loss.item()
if i % 1000 == 0:
print('[%d, %5d] loss: %.3f' %
(epoch + 1, i + 1, running_loss / 1000))
running_loss = 0.0
Σε κάθε εποχή, ο απαριθμητής θα λάβει την επόμενη πλειάδα εισόδου και τις αντίστοιχες ετικέτες. Πριν τροφοδοτήσουμε την είσοδο στο μοντέλο δικτύου μας, πρέπει να καθαρίσουμε την προηγούμενη κλίση. Αυτό απαιτείται γιατί μετά τη διαδικασία προς τα πίσω (διαδικασία backpropagation), η κλίση θα συσσωρευτεί αντί να αντικατασταθεί. Στη συνέχεια, θα υπολογίσουμε τις απώλειες από την προβλεπόμενη παραγωγή από την αναμενόμενη παραγωγή. Μετά από αυτό, θα κάνουμε backpropagation για να υπολογίσουμε την κλίση και, τέλος, θα ενημερώσουμε τις παραμέτρους.
Εδώ είναι το αποτέλεσμα της εκπαιδευτικής διαδικασίας
[1, 1] loss: 0.002 [1, 1001] loss: 2.302 [1, 2001] loss: 2.295 [1, 3001] loss: 2.204 [1, 4001] loss: 1.930 [1, 5001] loss: 1.791 [1, 6001] loss: 1.756 [1, 7001] loss: 1.744 [1, 8001] loss: 1.696 [1, 9001] loss: 1.650 [1, 10001] loss: 1.640 [1, 11001] loss: 1.631 [1, 12001] loss: 1.631 [1, 13001] loss: 1.624 [1, 14001] loss: 1.616 [2, 1] loss: 0.001 [2, 1001] loss: 1.604 [2, 2001] loss: 1.607 [2, 3001] loss: 1.602 [2, 4001] loss: 1.596 [2, 5001] loss: 1.608 [2, 6001] loss: 1.589 [2, 7001] loss: 1.610 [2, 8001] loss: 1.596 [2, 9001] loss: 1.598 [2, 10001] loss: 1.603 [2, 11001] loss: 1.596 [2, 12001] loss: 1.587 [2, 13001] loss: 1.596 [2, 14001] loss: 1.603
Βήμα 4) Δοκιμάστε το μοντέλο
Αφού εκπαιδεύσετε το μοντέλο μας, πρέπει να δοκιμάσετε ή να αξιολογήσετε με άλλα σύνολα εικόνων.
Θα χρησιμοποιήσουμε έναν επαναλήπτη για το test_loader και θα δημιουργήσει μια παρτίδα εικόνων και ετικετών που θα περάσουν στο εκπαιδευμένο μοντέλο. Η προβλεπόμενη έξοδος θα εμφανιστεί και θα συγκριθεί με την αναμενόμενη έξοδο.
#make an iterator from test_loader
#Get a batch of training images
test_iterator = iter(test_loader)
images, labels = test_iterator.next()
results = net(images)
_, predicted = torch.max(results, 1)
print('Predicted: ', ' '.join('%5s' % classes[predicted[j]] for j in range(4)))
fig2 = plt.figure()
for i in range(4):
fig2.add_subplot(rows, columns, i+1)
plt.title('truth ' + classes[labels[i]] + ': predict ' + classes[predicted[i]])
img = images[i] / 2 + 0.5 # this is to unnormalize the image
img = torchvision.transforms.ToPILImage()(img)
plt.imshow(img)
plt.show()
Περίληψη
- Το PyTorch είναι ένας ανοιχτός κώδικας που βασίζεται στο Torch Μηχανική μάθηση βιβλιοθήκη για επεξεργασία φυσικής γλώσσας η Python.
- Πλεονεκτήματα του PyTorch: 1) Απλή βιβλιοθήκη, 2) Δυναμικό Υπολογιστικό Γράφημα, 3) Καλύτερη απόδοση, 4) Εγγενής Python
- Το PyTorch χρησιμοποιεί το Tensor για κάθε μεταβλητή παρόμοια με το ndarray του numpy αλλά με υποστήριξη υπολογισμού GPU.
- Μία από τις δημοφιλείς μεθόδους για να μάθετε τα βασικά της βαθιάς μάθησης είναι με το σύνολο δεδομένων MNIST.










