小程序开发笔记;WebRTC 视频采集模块和数据流水线建立;12个很少被人知道的CSS事实;React, Redux 的入门程序 – Todos;Node.js 探秘(一)- 初识单线程的 Node.js;细说 JS 数组;2016 年最具潜力前端开源项目 Top 20;CSS3背景图片百分比及应用
- 小程序开发笔记 by 星星编程 微信小程序 1、taBar不显示 tabBar的注册是在app.json中,list中pagePath的值要按pages中注册的路径得顺序赋值 2、for循环 循环的时候,数组遍历的不能是对象 循环的时候,数组遍历的是对象 <block wx:for="{…
- WebRTC 视频采集模块和数据流水线建立 视频采集模块在WebRTC数据流水线中负责从视频源采集视频数据,推送给流水线下一模块(本地回显模块或者编码模块)进行处理。视频源除了常见的摄像头,也可以是桌面抓屏或者窗口抓屏,或者是一个视频文件。视频采集模块是平台相关的,MacOS和IOS平台一般使用AVFoundation框架,Linux平台一般使用V4L2库,而Windows平台则使…
- 【12个很少被人知道的CSS事实】CSS不是一门很复杂的语言,但是即使你已经写css很多年了,也很有可能遇到一些新玩意儿-某些属性从来没用过,某些值从来未曾考虑,或者某些规范细则你从来不知道。 (来自: W3CPlus )

- #云栖技术分享#《Node.js 探秘(一)- 初识单线程的 Node.js》虽然看起来,Node.js 可以做很多事情,并且拥有很高的性能。但是,有一种类型的应用,可能 Node.js 处理起来会比较吃力,那就是 CPU 密集型的应用。来看看这篇干货好文。

- 【细说 JS 数组】, 文章传送门: 此乃犀牛书(第七章 数组)读书笔记。灵活运用数组的各种方法是基本功,是基本功,是基本功,重要的事情说三遍。好了,正文从下面开始~ 数组的基本概念 什么是数组,数组元素,数组索引 对象是属性的无序集合,数组…

- #开源项目#【2016 年最具潜力前端开源项目 Top 20】详见: 在本文中,我们将为大家盘点一下在过去的 2016 年中,哪些开源项目值得期待,哪些具有成为开发者眼中 NO.1 的潜力。[哆啦A梦微笑]

- #CSS#【CSS3背景图片百分比及应用】任何CSS属性值为percent时,都需要根据某个参考值进行计算,搞明白这个参考值是什么,理解就容易多了。标准规定:background-position:perenct的参考值为: (容器宽度 – 背景图片宽度). #前端开发博客#

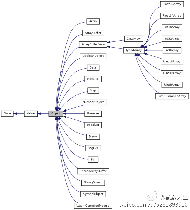
- 《JavaScript V8 Object 内存结构与属性访问详解》上世纪九十年代,随着网景浏览器的发行,JavaScript 首次进入人们的视线。之后随着 AJAX 的大规模应用与富客户端、单页应用时代的到来,JavaScript 在 Web 开发中占据了越来越重要的地位。 (by 王下邀月熊_Chevalier )

- #前端技术#【使用 Vue.js 从零构建 GitHub 项目浏览器】详见: 一篇 Vue.js 实践应用总结。在文中,作者分享了使用 Vue.js 从零构建 GitHub 项目浏览器的全过程,一起来看看。[喵喵] 最近几个月在学习Vue.js并把它应用到实际项目中,在通读官方中文教程之后,前期学习期间Create a GitHub File Explorer Using Vue.js这篇文章给我了较好的启发。于是结合自己最新的学习成果写下这篇总结。 源码地…

- 【Angular 2.x 从 0 到 1 (二)史上最简单的 Angular2 教程】, 文章传送门: 第二节:用Form表单做一个登录控件 对于login组件的小改造 在 hello-angularsrcapploginlogin.component.ts 中更改其模板为下面的样子 {代码…} 我们增加了一个文本输入框和一个按钮,保存后返回浏览器可以…

- #HTTP#【浏览器的协商缓存与强缓存】做前端有两个比较令人头痛的事,一个是命名,另一个就是缓存了。缓存的问题在移动端上尤其严重,因为手机随时随地会缓存你的资源,要想清缓存,不像PC使用强制刷新,还要手动找到浏览…请戳→ #前端开发博客#

- #前端头条#【JavaScript数组去重的6个方法】在面试中,考察一个人的JavaScript能力有很多种,简单的就是拿一些常见的题目让其写出解答方法,常见题目有JavaScript数组去重,JavaScript最多重复字符,JavaScript倒序,JavaScr…请戳→ #前端开发博客#

- “i爱记账” 小程序后端开发小结 by 猿哥 本文已经同步更新到猿哥的知乎专栏。 前言 最近十天公司接了个新需求-“开发一个基于微信小程序的记账工具产品”。秉着对新技术的热爱,猿哥开始了一边学习一边开发的探索之旅。 第1条经验 涉及到金额计算的地方一定要小心,MySQL数据库的对应字段应该设置为bigint类型,保存…
- 英语流利说前端工程化实践 by Yaowen Zheng 关于工程化,我有个很简单的理解,就是将工程师开发中会遇到的一般问题进行抽象并使用合适的工具,框架和规范,让工程师把精力投入在业务和一些相对有难度的问题上,围绕工程化,我们在 2016 年做了以下一些尝试: 基础库 页面的前端基础架构是 webpack + React,关于 React 的优缺点网上有足够多的文…
前端日报栏目数据来自码农头条,每日分享互联网上热门的前端开发、移动开发、设计、资源和资讯等,为开发者提供动力,如果觉得内容对你有用,记得分享给你的小伙伴。进入码农头条查看更多

