常用的 Web 前端框架汇总;作为前端需要了解的B/S架构;聊聊微信小程序的幕后、现在和未来;前端开发知识结构大全;前端面试中的常见的算法问题;React 简介;五大微信小程序开发 IDE 深度评测;React Native 丨Learn Once, Write Anywhere
- #前端开发那些事#【常用的 Web 前端框架汇总】详见:常用的web前端框架有哪些? 随着前端开发的迅猛发展,前端框架也层出不穷、各有千秋。本文作者收集了一些具有代表性 Web 前端开发工具和框架,与大家一同分享。[围观](作者:杜Amy)欢迎来【前端开发那些事】专辑投稿。[耶]目前前端开发非常火爆,导致了前端的一系列框架,层出不穷,各有千秋,那么多的框架,不知道从哪里下手,也不知道该如何使用,这里我收集了目前互联网最具有代表性web 前端开发工具和框架,希望对你有所帮助。 Bootstrap中文网 Bootstrap 是最受欢迎的 HTML、CSS 和 JS 框架,用于开发响应式布局、移动设备优先的 WEB 项…

- 【作为前端需要了解的B/S架构 】全文=>其实B/S架构是属于后台方面的东西,不过作为一个前端,也是需要了解一下滴 C/S架构简要介绍 在了解什么是B/S架构之前,我们有必要了解一下什么是C/S架构:…
- 爱范儿 CTO 何世友:聊聊微信小程序的幕后、现在和未来 by 陆颖涛本文来自爱范儿旗下创业社区 MindStore 的“MindTalk 线场”栏目。如果希望参与到 MindStore 栏目报道,或者有相关项目推荐,请将产品提交到 MindStore.io。 这是 MindStore 改版后,第一期 Mind 线场视频直播,M 君请来了我们爱范儿的 CTO 何世友,为大家揭秘还未开放使用的微信小程序。 作为第一批获得微…
- React 学习教程 1:React 简介 (by 网络埋伏纪事 – 众成翻译):by kirupa | 10 October 2016今天的 Web 应用程序除了外观比过去更好看以外,应用程序的架构和创建方式已经和过去有很大的不同。为突出这点,我们来看看如下的应用:……
- 红红火火恍恍惚惚,你还关心着小程序么?【五大微信小程序开发 IDE 深度评测】文章传送门:– 微信小程序官方开发工具- Sublime Text 3- Vim + WEPT- WebStorm- Egret Wing微信小程序已经内测有一段时间了,笔者本着好奇加学习的心态写了几个小demo,虽然在MINA框架上并没有遇到太多的坑,但官方开发工具实在不敢恭维。 api提示不全,要一个个查api啊,写代码超级慢啊 很多必备的快捷…

- 【React Native 丨Learn Once, Write Anywhere】传送门:在上两期周刊中,我们入门了 react,还掌握了不少进阶的知识,这一次来聊聊 react native。阅读本期周刊,希望可以让你对 React 的整体结构达到一个全局的了解。结束了前两期的入门( Vol.8 – React,“5 分钟快速入门”)和进阶(Vol.9 – 进阶吧!React),为期一个月的 React 学习快要完成了。接下来,我们进入学习的最后一阶段 – React Native。 本期周刊重点学习 React Na…

- 【使用 React + Redux + React-router 构建可扩展的前端应用】本文将介绍如何使用 React 及其相关技术,来进行实际前端项目的开发。文章传送门:现在是前端开发最好的时代,有太多很好的框架和工具帮你更好的实现复杂需求;同时又是最困难的时代,因为需要掌握太多的框架和工具。如何利用好各种框架来提高前端开发质量是大家都在探索的问题。本文就将介绍如…

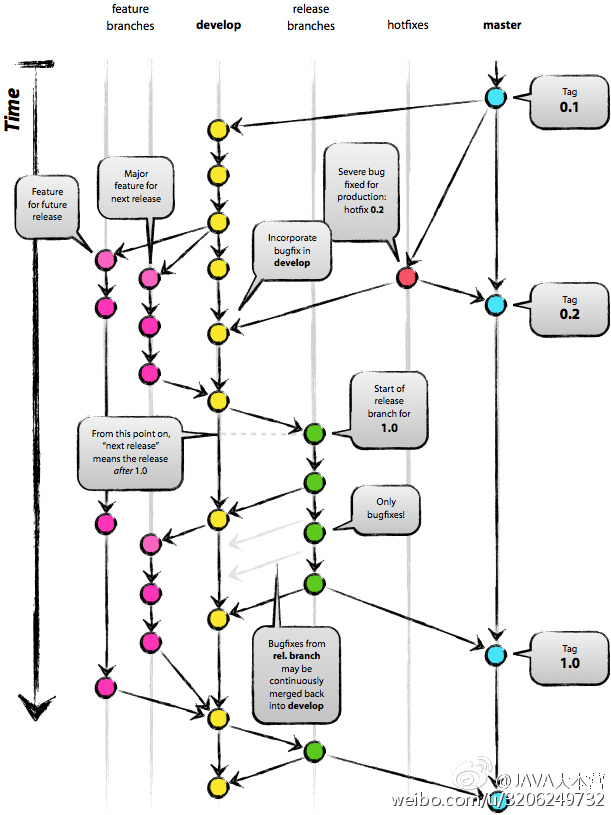
- 全栈必备:Git Git 是 Linus Torvalds 为了帮助管理 Linux 内核开发而开发的一个开放源码的版本…全栈必备——Git(8565) 地铁译:Spark for python developers — 搭建Spark虚…

- JSCore 的基本使用 by 景铭巴巴一、简单介绍 JSCore全称为JavaScriptCore,是苹果公司在iOS中加入的一个新的framework。该framework为OC与JS代码相互操作的提供了极大的便利。该工程默认是没有导入工程中的,需要我们手动添加。 屏幕快照 2016-10-25 下午1.23.28.png 添加完成后,我们可以看到JavaScriptCore…
- 12个酷炫的Chrome开发者工具建议 (by MinweiShen – 众成翻译):在JavaScirpt里设置断点,检阅HTML和CSS元素并在它们更新时实时查看变化,性能分析…没错,这周的文章主题就是IE8里的开发者工具。[那是什么?真的假的?你确定?我知道了,谢谢,再见,……
- webpack 教程资源收集 – 资源不在多,找到你想要的就好!最近在坑 webpack,欢迎来指点…(掘金没有 IM,那就评论区见吧~)。原创by@kraaas /分享by@魔教三太子 | 查看原文:
- Vue 作者尤雨溪:Vue 2.0,渐进式前端解决方案 – 前端框架的存在是为了解决什么问题?在众多的框架之中,Vue 独具魅力之处何在?为什么说其背后的核心思想是渐进式?Vue 究竟火到什么程度?最近发布的 Vue2.0 又做了哪些改进呢?Vue 和 Weex 又是怎样的一种合作? 2016 年 10 月 2 全文
- Awesome Weex by joggerplusawesome-weex目录教程通用教程文章网站常用网站工具项目AppDemo库前端基础教程通用教程weex学习/实践指南h5weex相关文章weex团队博客-
前端日报栏目数据来自码农头条,每日分享互联网上热门的前端开发、移动开发、设计、资源和资讯等,为开发者提供动力,如果觉得内容对你有用,记得分享给你的小伙伴。进入码农头条查看更多


