SmartCtrl
Control Design Software for Power Electronics
Quick start and Documentation

Software News and Documentation
PDF Tutorials
SmartCtrl Past Webinars
SmartCtrl Webinar: Three-Phase
Two-Level Power Factor Correction Rectifier
SmartCtrl Webinar:
Phase-Shifted Full-Bridge DC-DC converter
PSIM and SmartCtrl Webinar:
Average current mode control of Buck converter
SmartCtrl Webinar:
Digital Control of Buck converter
SmartCtrl Webinar:
Peak Current Mode Control of Buck Converter
SmartCtrl Webinar: Power control
of a three phase grid connected inverter
SmartCtrl Frequently Asked Questions
Sample layouts and Sample design tutorials for SmartCtrl
Other external tutorials
How to Use SmartCtrl
for Predefined Converter Topologies
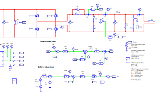
Buck inner current loop design with SmartCtrl & PSIM – general method
Using SmartCtrl to design the outer voltage loop of a Buck
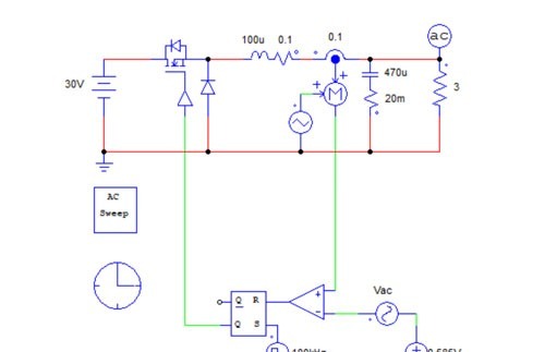
Boost PFC – Complete design and AC analysis
Digital Controller Design with PSIM – Digital Delay effects
How to Implement Field Oriented Control of a PMSM with PSIM and SmartCtrl
Getting Started with General Control System Design with SmartCtrl’s Equation Editor































