Most commented

04 Sep 2025
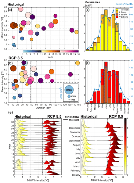
Far-future climate projection of the Adriatic marine heatwaves: a kilometre-scale experiment under extreme warming
Cléa Denamiel
Ocean Sci., 21, 1909–1931, https://doi.org/10.5194/os-21-1909-2025,https://doi.org/10.5194/os-21-1909-2025, 2025
Final revised paper published in OS (12 comments)
Short summary
19 Nov 2025
Modeling water column gas transformation, migration and atmospheric flux from seafloor seepage
Knut Ola Dølven, Håvard Espenes, Alfred Hanssen, Muhammed Fatih Sert, Magnus Drivdal, Achim Randelhoff, and Bénédicte Ferré
Ocean Sci., 21, 3031–3054, https://doi.org/10.5194/os-21-3031-2025,https://doi.org/10.5194/os-21-3031-2025, 2025
Final revised paper published in OS (10 comments)
Short summary
11 Nov 2025
When storms stir the Mediterranean depths: chlorophyll a response to Mediterranean cyclones
Giovanni Scardino, Alok Kushabaha, Mario Marcello Miglietta, Davide Bonaldo, and Giovanni Scicchitano
Ocean Sci., 21, 2849–2872, https://doi.org/10.5194/os-21-2849-2025,https://doi.org/10.5194/os-21-2849-2025, 2025
Final revised paper published in OS (10 comments)
Short summary
19 Sep 2025
Salinity trends and mass balances in the Mediterranean Sea: revisit the role of air-sea freshwater fluxes and oceanic exchange
Chao Liu, Xinfeng Liang, and Lisan Yu
Ocean Sci., 21, 2069–2083, https://doi.org/10.5194/os-21-2069-2025,https://doi.org/10.5194/os-21-2069-2025, 2025
Final revised paper published in OS (10 comments)
Short summary
04 Sep 2025
| OS Letters
| Highlight paper
Synoptic observation of a full mesoscale eddy lifetime and its secondary instabilities in the Gulf of Mexico
Charly de Marez
Ocean Sci., 21, 1933–1942, https://doi.org/10.5194/os-21-1933-2025,https://doi.org/10.5194/os-21-1933-2025, 2025
Final revised paper published in OS (10 comments)
Short summary Editorial statement
01 Sep 2025
Decoding pelagic ciliate (Ciliophora) community divergences in size spectrum, biodiversity and driving factors globally spanning five temperature zones
Chaofeng Wang, Zhiqiang Xu, Guangfu Luo, Xiaoyu Wang, Yan He, Musheng Lan, Tiancheng Zhang, and Wuchang Zhang
Ocean Sci., 21, 1873–1889, https://doi.org/10.5194/os-21-1873-2025,https://doi.org/10.5194/os-21-1873-2025, 2025
Final revised paper published in OS (10 comments)
Short summary
16 Jan 2026
A decade of continuous Rockall Trough transport observations using moorings and gliders
Kristin Burmeister, Sam C. Jones, Neil J. Fraser, Alan D. Fox, Stuart A. Cunningham, Lewis A. Drysdale, Mark E. Inall, Tiago S. Dotto, and N. Penny Holliday
Ocean Sci., 22, 167–185, https://doi.org/10.5194/os-22-167-2026,https://doi.org/10.5194/os-22-167-2026, 2026
Final revised paper published in OS (9 comments)
Short summary
30 Oct 2025
Climate Variabilities Synergistically Influence Marine Heatwaves in the North Sea
Yuxin Lin, Zhiqiang Liu, Feng Zhou, Qicheng Meng, and Wenyan Zhang
EGUsphere, https://doi.org/10.5194/egusphere-2025-5105,https://doi.org/10.5194/egusphere-2025-5105, 2025
Preprint under review for OS (discussion: final response, 9 comments)
Short summary
08 Oct 2025
Mesoscale dynamics of an intrathermocline eddy in the Canary Eddy Corridor
Luis P. Valencia, Ángel Rodríguez-Santana, Borja Aguiar-González, Javier Arístegui, Xosé A. Álvarez-Salgado, Josep Coca, María D. Gelado-Caballero, and Antonio Martínez-Marrero
Ocean Sci., 21, 2305–2344, https://doi.org/10.5194/os-21-2305-2025,https://doi.org/10.5194/os-21-2305-2025, 2025
Final revised paper published in OS (9 comments)
Short summary
20 Mar 2026
| Highlight paper
Thermodynamic concepts used in physical oceanography
Trevor J. McDougall
Ocean Sci., 22, 923–960, https://doi.org/10.5194/os-22-923-2026,https://doi.org/10.5194/os-22-923-2026, 2026
Final revised paper published in OS (8 comments)
Short summary Editorial statement
19 Mar 2026
Best practices for estimating turbulent dissipation from oceanic single-point velocity timeseries observations
Cynthia E. Bluteau, Danielle J. Wain, Julia C. Mullarney, and Craig L. Stevens
Ocean Sci., 22, 893–921, https://doi.org/10.5194/os-22-893-2026,https://doi.org/10.5194/os-22-893-2026, 2026
Final revised paper published in OS (8 comments)
Short summary
10 Feb 2026
| Highlight paper
A realistic physical model of the Gibraltar Strait
Axel Tassigny, Stef L. Bardoel, Thomas Valran, Samuel Viboud, Louis Gostiaux, Joël Sommeria, Lucie Bordois, Xavier Carton, and Maria Eletta Negretti
Ocean Sci., 22, 459–500, https://doi.org/10.5194/os-22-459-2026,https://doi.org/10.5194/os-22-459-2026, 2026
Final revised paper published in OS (8 comments)
Short summary Editorial statement
03 Feb 2026
Spatiotemporal scales of mode water transformation in the Sea of Oman
Estel Font, Esther Portela, Sebastiaan Swart, Mauro Pinto-Juica, and Bastien Y. Queste
Ocean Sci., 22, 387–401, https://doi.org/10.5194/os-22-387-2026,https://doi.org/10.5194/os-22-387-2026, 2026
Final revised paper published in OS (8 comments)
Short summary
26 Nov 2025
An overview of the ocean data ecosystem
Maya Bloch Haimson, Yoav Lehahn, and Tomer Sagi
Ocean Sci., 21, 3131–3164, https://doi.org/10.5194/os-21-3131-2025,https://doi.org/10.5194/os-21-3131-2025, 2025
Final revised paper published in OS (8 comments)
Short summary
20 Nov 2025
The effect of storms on the Antarctic Slope Current and the warm inflow onto the southeastern Weddell Sea continental shelf
Vår Dundas, Kjersti Daae, Elin Darelius, Markus Janout, Jean-Baptiste Sallée, and Svein Østerhus
Ocean Sci., 21, 3069–3088, https://doi.org/10.5194/os-21-3069-2025,https://doi.org/10.5194/os-21-3069-2025, 2025
Final revised paper published in OS (8 comments)
Short summary
30 Oct 2025
Effect of double-diffusion processes in the deep ocean on the distribution and dynamics of particulate and dissolved matter: a case study in the Tyrrhenian Sea
Xavier Durrieu de Madron, Paul Blin, Mireille Pujo-Pay, Vincent Taillandier, and Pascal Conan
Ocean Sci., 21, 2705–2726, https://doi.org/10.5194/os-21-2705-2025,https://doi.org/10.5194/os-21-2705-2025, 2025
Final revised paper published in OS (8 comments)
Short summary
15 Sep 2025
Mapping benthic marine habitats featuring coralligenous bioconstructions: a new approach to support geobiological research
Giuseppe Maruca, Mara Cipriani, Rocco Dominici, Gianpietro Imbrogno, Giovanni Vespasiano, Carmine Apollaro, Francesco Perri, Fabio Bruno, Antonio Lagudi, Umberto Severino, Valentina A. Bracchi, Daniela Basso, Emilio Cellini, Fabrizio Mauri, Antonietta Rosso, Rossana Sanfilippo, and Adriano Guido
Ocean Sci., 21, 1967–1986, https://doi.org/10.5194/os-21-1967-2025,https://doi.org/10.5194/os-21-1967-2025, 2025
Final revised paper published in OS (8 comments)
Short summary
26 Jun 2025
Multidecadal sea level rise hiatus in the tropical Atlantic margin off northwest Africa
Hamed Ibrahim and Yunfang Sun
EGUsphere, https://doi.org/10.5194/egusphere-2025-2546,https://doi.org/10.5194/egusphere-2025-2546, 2025
Preprint under review for OS (discussion: final response, 8 comments)
Short summary
22 Apr 2025
Dissipation ratio and eddy diffusivity of turbulent and salt finger mixing derived from microstructure measurements
Jianing Li, Qingxuan Yang, and Hui Sun
Ocean Sci., 21, 829–849, https://doi.org/10.5194/os-21-829-2025,https://doi.org/10.5194/os-21-829-2025, 2025
Final revised paper published in OS (8 comments)
Short summary
03 Apr 2025
An estimate of the eddy diffusivity tensor from observed and simulated Lagrangian trajectories in the Benguela Upwelling System
Ria Oelerich, Birte Gülk, Julia Dräger-Dietel, and Alexa Griesel
Ocean Sci., 21, 727–747, https://doi.org/10.5194/os-21-727-2025,https://doi.org/10.5194/os-21-727-2025, 2025
Final revised paper published in OS (8 comments)
Short summary
09 Mar 2026
A T-DINEOF model for multiple oceanic variables reconstruction
Bo Ping, Ruiting Yang, Yunshan Meng, Fenzhen Su, and Cunjin Xue
EGUsphere, https://doi.org/10.5194/egusphere-2026-1164,https://doi.org/10.5194/egusphere-2026-1164, 2026
Preprint under review for OS (discussion: open, 7 comments)
Short summary
25 Feb 2026
Evaluation of Extreme Sea-Levels and Flood Return Period using Tidal Day Maxima at Coastal Locations in the United Kingdom
Stephen E. Taylor
Ocean Sci., 22, 749–759, https://doi.org/10.5194/os-22-749-2026,https://doi.org/10.5194/os-22-749-2026, 2026
Final revised paper published in OS (7 comments)
Short summary
12 Feb 2026
Modelling seawater pCO2 and pH in the Canary Islands region based on satellite measurements and machine learning techniques
Irene Sánchez-Mendoza, Melchor González-Dávila, David González-Santana, David Curbelo-Hernández, David Estupiñán-Santana, Aridane G. González, and J. Magdalena Santana-Casiano
Ocean Sci., 22, 609–628, https://doi.org/10.5194/os-22-609-2026,https://doi.org/10.5194/os-22-609-2026, 2026
Final revised paper published in OS (7 comments)
Short summary
09 Feb 2026
Revisited heat budget and probability distributions of turbulent heat fluxes in the Mediterranean Sea
Mahmud Hasan Ghani, Nadia Pinardi, Antonio Navarra, Lorenzo Mentaschi, Silvia Bianconcini, Francesco Maicu, and Francesco Trotta
Ocean Sci., 22, 427–441, https://doi.org/10.5194/os-22-427-2026,https://doi.org/10.5194/os-22-427-2026, 2026
Final revised paper published in OS (7 comments)
Short summary
10 Dec 2025
Observations of turbulent mixing in the Dotson Ice Shelf cavity
Maren Elisabeth Richter, Karen J. Heywood, Rob A. Hall, and Peter E. D. Davis
Ocean Sci., 21, 3341–3359, https://doi.org/10.5194/os-21-3341-2025,https://doi.org/10.5194/os-21-3341-2025, 2025
Final revised paper published in OS (7 comments)
Short summary
07 Nov 2025
Sea ice melt drives vertical pCO2 variability modulating air-sea gas exchange
Henry C. Henson, Dorte H. Søgaard, Bjarne Jensen, Kunuk Lennert, Tim Papakyriakou, Mikael K. Sejr, Jakob Sievers, Søren Rysgaard, and Lise Lotte Sørensen
EGUsphere, https://doi.org/10.5194/egusphere-2025-5330,https://doi.org/10.5194/egusphere-2025-5330, 2025
Preprint under review for OS (discussion: final response, 7 comments)
Short summary
17 Oct 2025
Leading dynamical processes of global marine heatwaves in an ocean state estimate
Jacopo Sala, Donata Giglio, Antonietta Capotondi, Thea Sukianto, and Mikael Kuusela
Ocean Sci., 21, 2463–2479, https://doi.org/10.5194/os-21-2463-2025,https://doi.org/10.5194/os-21-2463-2025, 2025
Final revised paper published in OS (7 comments)
Short summary
02 Oct 2025
Influence of wind stress and the Isonzo/Soča River outflow on surface currents in the Gulf of Trieste
Davide Lombardo, Sofia Flora, Fabio Giordano, Emanuele Ingrassia, Milena Menna, Stefano Querin, and Laura Ursella
Ocean Sci., 21, 2197–2214, https://doi.org/10.5194/os-21-2197-2025,https://doi.org/10.5194/os-21-2197-2025, 2025
Final revised paper published in OS (7 comments)
Short summary
08 Aug 2025
Distributed optical fibre sensing in physical oceanography: Emergence and future prospects
Alberto C. Naveira Garabato, Carl P. Spingys, Andrew J. Lucas, Tiago S. Dotto, Christian T. Wild, Scott W. Tyler, Ted A. Scambos, Christopher B. Kratt, Ethan F. Williams, Mariona Claret, Hannah E. Glover, Meagan E. Wengrove, Madison M. Smith, Michael G. Baker, Giuseppe Marra, Max Tamussino, Zitong Feng, David Lloyd, Liam Taylor, Mikael Mazur, Maria-Daphne Mangriotis, Aaron Micallef, Jennifer Ward Neale, Oleg A. Godin, Matthew H. Alford, Emma P. M. Gregory, Michael A. Clare, Angel Ruiz Angulo, Kathryn L. Gunn, Ben I. Moat, Isobel A. Yeo, Alessandro Silvano, Arthur Hartog, and Mohammad Belal
EGUsphere, https://doi.org/10.5194/egusphere-2025-3624,https://doi.org/10.5194/egusphere-2025-3624, 2025
Revised manuscript accepted for OS (discussion: final response, 7 comments)
Short summary
05 Aug 2025
Combining BioGeoChemical-Argo (BGC-Argo) floats and satellite observations for water column estimations of the particulate backscattering coefficient
Jorge García-Jiménez, Ana B. Ruescas, Julia Amorós-López, and Raphaëlle Sauzède
Ocean Sci., 21, 1677–1694, https://doi.org/10.5194/os-21-1677-2025,https://doi.org/10.5194/os-21-1677-2025, 2025
Final revised paper published in OS (7 comments)
Short summary
15 Jul 2025
Temperature-based Diagnosis of the Gulf Stream Path Overestimates its Northward Shift in a Warming Ocean
Lina Garcia-Suarez, Katja Fennel, Neha Mehendale, Tronje Peer Kemena, and David Peter Keller
External preprint server, https://doi.org/10.22541/essoar.173758192.24328151/v2,https://doi.org/10.22541/essoar.173758192.24328151/v2, 2025
Revised manuscript under review for OS (discussion: final response, 7 comments)
Short summary
14 Jul 2025
Constraining local ocean dynamic sea-level projections using observations
Dewi Le Bars, Iris Keizer, and Sybren Drijfhout
Ocean Sci., 21, 1303–1314, https://doi.org/10.5194/os-21-1303-2025,https://doi.org/10.5194/os-21-1303-2025, 2025
Final revised paper published in OS (7 comments)
Short summary
14 Jul 2025
On mode water formation and erosion in the Arabian Sea: forcing mechanisms, regionality, and seasonality
Estel Font, Sebastiaan Swart, Puthenveettil Narayana Vinayachandran, and Bastien Y. Queste
Ocean Sci., 21, 1349–1368, https://doi.org/10.5194/os-21-1349-2025,https://doi.org/10.5194/os-21-1349-2025, 2025
Final revised paper published in OS (7 comments)
Short summary
01 Jul 2025
Dual-tracer constraints on the inverse Gaussian transit time distribution improve the estimation of water mass ages and their temporal trends in the tropical thermocline
Haichao Guo, Wolfgang Koeve, Andreas Oschlies, Yan-Chun He, Tronje Peer Kemena, Lennart Gerke, and Iris Kriest
Ocean Sci., 21, 1167–1182, https://doi.org/10.5194/os-21-1167-2025,https://doi.org/10.5194/os-21-1167-2025, 2025
Final revised paper published in OS (7 comments)
Short summary
16 Jun 2025
Advances in surface water and ocean topography for fine-scale eddy identification from altimeter sea surface height merging maps in the South China Sea
Xiaoya Zhang, Lei Liu, Jianfang Fei, Zhijin Li, Zexun Wei, Zhiwei Zhang, Xingliang Jiang, Zexin Dong, and Feng Xu
Ocean Sci., 21, 1033–1045, https://doi.org/10.5194/os-21-1033-2025,https://doi.org/10.5194/os-21-1033-2025, 2025
Final revised paper published in OS (7 comments)
Short summary
05 May 2025
Wave-resolving Voronoi model of the Rouse number for sediment entrainment
Johannes Lawen
Ocean Sci., 21, 877–896, https://doi.org/10.5194/os-21-877-2025,https://doi.org/10.5194/os-21-877-2025, 2025
Final revised paper published in OS (7 comments)
Short summary
30 Mar 2026
Polarity and direction dependence of energetic cross-frontal eddy transport in the Southern Ocean's Pacific sector
Huimin Wang, Lingqiao Cheng, Erik Behrens, Zhuang Chen, Jennifer Devine, and Guoping Zhu
Ocean Sci., 22, 1085–1104, https://doi.org/10.5194/os-22-1085-2026,https://doi.org/10.5194/os-22-1085-2026, 2026
Final revised paper published in OS (6 comments)
Short summary
19 Mar 2026
Tidal signatures on surface chlorophyll a concentration in the Brazilian Equatorial Margin
Carina Regina de Macedo, Ariane Koch-Larrouy, José Carlos Bastos da Silva, Jorge Manuel Magalhães, Fernand Assene, Manh Duy Tran, Isabelle Dadou, Amine M'Hamdi, Trung Kien Tran, and Vincent Vantrepotte
Ocean Sci., 22, 871–892, https://doi.org/10.5194/os-22-871-2026,https://doi.org/10.5194/os-22-871-2026, 2026
Final revised paper published in OS (6 comments)
Short summary
11 Mar 2026
A first predictive mechanistic model of cold-water coral biomass and respiration based on physiology, hydrodynamics, and organic matter transport
Evert de Froe, Christian Mohn, Karline Soetaert, Anna-Selma van der Kaaden, Gert-Jan Reichart, Laurence H. De Clippele, Sandra R. Maier, and Dick van Oevelen
Ocean Sci., 22, 843–870, https://doi.org/10.5194/os-22-843-2026,https://doi.org/10.5194/os-22-843-2026, 2026
Final revised paper published in OS (6 comments)
Short summary
06 Mar 2026
Iron isotope insights into equatorial Pacific biogeochemistry
Capucine Camin, Marie Labatut, Catherine Pradoux, James W. Murray, and François Lacan
Ocean Sci., 22, 791–820, https://doi.org/10.5194/os-22-791-2026,https://doi.org/10.5194/os-22-791-2026, 2026
Final revised paper published in OS (6 comments)
Short summary
06 Mar 2026
Tracking marine debris in Northwest Spain: assessing wind influence with a Lagrangian transport model
Martiño Rial-Osorio, Vicente Pérez-Muñuzuri, and Sara Cloux
Ocean Sci., 22, 777–790, https://doi.org/10.5194/os-22-777-2026,https://doi.org/10.5194/os-22-777-2026, 2026
Final revised paper published in OS (6 comments)
Short summary
04 Mar 2026
Response of a semi-enclosed sea to perturbed freshwater and open ocean salinity forcing
Lars Arneborg, Magnus Hieronymus, Per Pemberton, Ye Liu, and Sam T. Fredriksson
Ocean Sci., 22, 761–775, https://doi.org/10.5194/os-22-761-2026,https://doi.org/10.5194/os-22-761-2026, 2026
Final revised paper published in OS (6 comments)
Short summary
17 Feb 2026
Characteristics of ocean mesoscale eddies in the Canadian Basin from a high resolution pan-Arctic model
Noémie Planat, Carolina Olivia Dufour, Camille Lique, Jan Klaus Rieck, Claude Talandier, and Louis Bruno Tremblay
Ocean Sci., 22, 653–678, https://doi.org/10.5194/os-22-653-2026,https://doi.org/10.5194/os-22-653-2026, 2026
Final revised paper published in OS (6 comments)
Short summary
16 Feb 2026
Subpolar Atlantic meridional heat transports from OSNAP and ocean reanalyses – a comparison
Susanna Winkelbauer, Isabella Winterer, Michael Mayer, Yao Fu, and Leopold Haimberger
Ocean Sci., 22, 629–651, https://doi.org/10.5194/os-22-629-2026,https://doi.org/10.5194/os-22-629-2026, 2026
Final revised paper published in OS (6 comments)
Short summary
12 Feb 2026
Eddy kinetic energy variability from 30 years of altimetry in the Mediterranean Sea
Paul Hargous, Vincent Combes, Bàrbara Barceló-Llull, and Ananda Pascual
Ocean Sci., 22, 549–564, https://doi.org/10.5194/os-22-549-2026,https://doi.org/10.5194/os-22-549-2026, 2026
Final revised paper published in OS (6 comments)
Short summary
09 Feb 2026
Monsoons, plumes, and blooms: intraseasonal variability of subsurface primary productivity in the Bay of Bengal
Tamara L. Schlosser, Andrew J. Lucas, Melissa Omand, and J. Thomas Farrar
Ocean Sci., 22, 443–458, https://doi.org/10.5194/os-22-443-2026,https://doi.org/10.5194/os-22-443-2026, 2026
Final revised paper published in OS (6 comments)
Short summary
09 Feb 2026
| Highlight paper
Phytoplankton blooms affect microscale differences of oxygen and temperature across the sea surface microlayer
Carsten Rauch, Lisa Deyle, Leonie Jaeger, Edgar Fernando Cortés-Espinoza, Mariana Ribas-Ribas, Josefine Karnatz, Anja Engel, and Oliver Wurl
Ocean Sci., 22, 403–426, https://doi.org/10.5194/os-22-403-2026,https://doi.org/10.5194/os-22-403-2026, 2026
Final revised paper published in OS (6 comments)
Short summary Editorial statement
02 Feb 2026
Rogue wave indicators from global models and buoy data
Laura Azevedo, Gabriel Marcon, Steven Meyers, and Mark Luther
Ocean Sci., 22, 367–386, https://doi.org/10.5194/os-22-367-2026,https://doi.org/10.5194/os-22-367-2026, 2026
Final revised paper published in OS (6 comments)
Short summary
22 Jan 2026
Opinion: Status, Plans and Needs of Southern Ocean Modelling
Torge Martin, Carolina O. Dufour, Andrew J. S. Meijers, and Alyce M. Hancock
EGUsphere, https://doi.org/10.5194/egusphere-2026-213,https://doi.org/10.5194/egusphere-2026-213, 2026
Preprint under review for OS (discussion: final response, 6 comments)
Short summary
13 Jan 2026
Hidden vortices: near-equatorial low-oxygen extremes driven by high-baroclinic-mode vortices
Florian Schütte, Johannes Hahn, Ivy Frenger, Arne Bendinger, Ahmad Fehmi Dilmahamod, Marco Schulz, and Peter Brandt
Ocean Sci., 22, 119–143, https://doi.org/10.5194/os-22-119-2026,https://doi.org/10.5194/os-22-119-2026, 2026
Final revised paper published in OS (6 comments)
Short summary
CC BY 4.0