๐ฏ Meeting Purpose & Context
This pivotal meeting convened many WordPress stakeholders, including grassroots contributors, corporate sponsors, team leads, project managers, advocates, and community organizers. The dialogue focused on dissecting and reshaping the WordPress contribution landscape in 2025 and beyond.
The primary objective was to address the challenges and opportunities holistically:
- Defining what constitutes contribution beyond traditional code-centric views.
- Ensuring contributor sustainability by mitigating burnout and securing equitable funding/support.
- Enhancing recognition systems that acknowledge the full spectrum of work supporting WordPress.
- Establishing transparent and effective funding governance and sponsorship models.
- Standardizing team structures, onboarding, and offboarding workflows for clarity and respect.
- Leveraging AI and technology to consolidate fragmented knowledge and facilitate onboarding.
The โFive for the Futureโ (5ftF) initiativeโoriginally a rallying cry for companies to contribute 5% of their resources back to WordPressโwas intensely scrutinized. Participants widely agreed the initiativeโs ambiguous nature has diminished its effectiveness and propose a comprehensive reinvention aligned with the modern open-source ecosystem and diverse contribution types.
๐ Major Topics & Deep Insights
1. The State and Future of โFive for the Futureโ
Context & Historical Analysis
- 5ftF was conceived as a simple, inspiring call-to-action. However, its coreCore Core is the set of software required to run WordPress. The Core Development Team builds WordPress. metric (5%) was never concretely definedโwhether it applied to revenue, personnel time, or budget allocations remains unclear.
- This vagueness led to mixed interpretations, with some companies adopting it as a guideline, others feeling pressured or unfairly judged, and some dismissing it altogether.
- Over time, 5ftF became a source of contention, sometimes weaponized to criticize contributions or lack thereof, which alienated community members.
Implications for Today
- The lack of clarity makes measuring compliance and impact difficult, frustrating sponsors and contributors alike.
- The initiativeโs framing as an obligation risks fostering resentment instead of fostering intrinsic motivation to contribute.
- Diverse organizations contribute in myriad ways that donโt easily map to a singular percentage metric.
Community Sentiment & Recommendations
- Strong desire to rebrand or replace 5ftF with a framework that is:
- Explicit about what counts as contribution (code, docs, events, advocacy, sponsorship, infrastructure support).
- Flexible and adaptable to different organizational sizes, cultures, and capacities.
- Presented positively, encouraging pride rather than guilt or competition.
- Proposals for concise, easily digestible messaging (e.g., TL;DR summaries) to increase community engagement and understanding.
- Emphasis on clear terminology distinctions, such as differentiating โprojectsโ (workstreams, campaigns) from โteamsโ (organizational units) to improve clarity.
Logical Considerations
- The original 5ftF suffers from ambiguity, resulting in a vagueness fallacy that allows for multiple contradictory interpretations and hinders effective implementation.
- There is a risk of moral licensing bias, where companies might justify minimal or token contributions by pointing to vague pledges.
- There is an opportunity to apply clear measurement theory to reframe the initiative for maximum effectiveness.
2. Defining Contribution: Inclusive Recognition
Contextual Breakdown
- WordPressโs contribution recognition has historically focused on code commits and bug fixes, marginalizing critical roles like:
- Event organizing and community building.
- Mentoring and onboarding support.
- Moderation and conflict resolution.
- Localization and translation work.
- Documentation and educational content creation.
- Advocacy and sponsorship liaison roles.
Risks & Consequences
- Contributors performing โsoftโ or non-technical work often remain invisible in metrics and appreciation systems, leading to feelings of undervaluation and eventual attrition.
- Community diversity and vitality suffer if key roles go unrecognized, risking burnout in these critical but less-visible areas.
Community Sentiment & Recommendations
- Strong advocacy for broadening contribution definitions and institutionalizing formal recognition for all contribution types.
- Development of standardized, time-sensitive badges that:
- Reflect contribution types (e.g., mentor, organizer, translator).
- Are era-aware, capturing when contributions were made to provide historical context.
- Emphasize project-based recognition, acknowledging contributions that cut across traditional team boundaries (e.g., marketing campaigns, community challenges).
- Proposals to formally recognize corporate contributors who provide financial or infrastructure support beyond volunteer hours.
Methodological & Logical Notes
- Recognition systems should avoid the availability heuristic, which favors visible code contributions and neglects less tangible efforts.
- Incorporate multi-dimensional recognition frameworks to capture the complexity and breadth of contributions.
- Explore measurement instruments and surveys to quantify โinvisible workโ and incorporate it into metrics fairly.
3. Burnout Crisis & Sustainability
Underlying Factors
- Contributor burnout is pervasive due to:
- High volunteer demands with insufficient systemic support.
- Lack of equitable financial remuneration or stipends for ongoing work.
- Pressure to maintain legacy systems and innovate new features leads to overwhelming workloads.
Consequences
- Loss of institutional knowledge and experienced contributors.
- Increasing technical debt and slowed innovation cycles.
- Threat to WordPressโs long-term ecosystem health.
Community Sentiment & Strategic Actions
- Consensus on the urgent need to establish funding mechanisms that:
- Support contributors financially without the expectation of full-time commitment.
- Include stipends, grants, bursaries, or scholarships to enable sustainable engagement.
- Strong calls to relaunch and properly resource the Sustainability Team, with mandates across:
- Social sustainability (community well-being and diversity).
- Economic sustainability (fair contributor compensation).
- Environmental sustainability (minimizing the ecological impact of project activities).
- Integrating sustainability principles into all relevant teams and projects ensures a holistic impact.
- Reopening the Sustainability SlackSlack Slack is a Collaborative Group Chat Platform https://slack.com/. The WordPress community has its own Slack Channel at https://make.wordpress.org/chat/ channel as a hub for collaboration and information sharing.
Cognitive & Structural Analysis
- Burnout stems from a resource allocation failure, where human capital is overextended without support.
- Sustainability efforts require systems thinking, addressing interconnected social, economic, and environmental factors.
- Avoid single-factor attribution bias by recognizing multiple contributing causes and solutions.
4. Metrics, Accountability, & Transparency
Current State
- Many contribution promises remain unverified pledges, undermining accountability and measurement.
- Sponsors and leadership struggle to assess impact and justify investments.
Negative Impacts
- Reduced sponsor confidence and risk of resource misallocation.
- Inadequate data restricts informed decision-making and priority setting.
Community Sentiment & Preferred Solutions
- Strong advocacy for a shift to data-informed contribution tracking, including:
- Leveraging the Contributor Dashboard and Bitergia analytics for verified data.
- Transparent publication of contribution types, amounts, and outcomes.
- Linking sponsors directly with contributions they fund for accountability.
- Generating KPIs meaningful to sponsors and leadership.
- Centralized communication hubs like https://make.wordpress.org/updates are critical for aligning contributors and sponsors.
- Standardized reporting and sponsorship communication to clarify expectations, investments, and impact.
Logical and Methodological Considerations
- Reliance on promissory pledges is a credibility gap, weakening trustworthiness.
- Data-driven approaches embody evidence-based decision-making, which is critical for sustainable governance.
- Metrics must balance quantitative rigor with recognition of qualitative impacts.
5. Contributor Funding & Governance
Present Challenges
- Absence of formal, transparent governance structures for contributor funding and sponsorship leads to:
- Informal, inconsistent decision-making.
- Slow progress and risk of bias or mismanagement.
- Contributor confusion regarding eligibility and processes.
Risks
- Erosion of community trust and possible inequities.
- Inefficient utilization of sponsorship funds.
Community Consensus & Proposed Framework
- Empower contributors and teams to โjust start doing itโ, reducing excessive gatekeeping.
- Develop transparent matching processes, aligning sponsors with contributors based on project priorities and skills.
- Recognize corporate financial and infrastructure contributions alongside individual efforts equitably.
- Create comparable incentives for event sponsors and other sponsors, ensuring fairness.
- Establish clear, measurable deliverables tied to sponsorships to maintain accountability and justify investment.
Governance & Ethical Analysis
- Governance gaps represent a principal-agent problem, where misaligned incentives may reduce funding efficacy.
- Transparent processes are necessary to prevent conflicts of interest and favoritism.
- Empowerment aligns with decentralized governance principles, fostering agility and innovation.
6. Team Structures, Onboarding, & Offboarding
Current Limitations
- No standardized or documented procedures for team formation, closure, onboarding, or offboarding.
- Contributors often feel lost, pinged unnecessarily, or disconnected from team goals.
Implications
- Reduced morale and retention.
- Inefficient resource use and duplicated efforts.
Community Recommendations
- Standardize team repTeam Rep A Team Rep is a person who represents the Make WordPress team to the rest of the project, make sure issues are raised and addressed as needed, and coordinates cross-team efforts. roles, empowering them with decision-making authority and responsibility for inter-team coordination.
- Establish clear, documented onboarding and offboarding workflows, including:
- Providing formal closure for departing contributors.
- Respectful disengagement processes.
- Clarify and communicate distinctions among teams, projects, and working groups to improve organizational adaptability.
- Define transparent criteria and community involvement in team lifecycle decisions (creation, closure, restructuring).
- Consider revamping https://make.wordpress.org/updates/team-reps/ย
- Suggest sponsors list opportunities on the jobs board.
- Prioritize โGet Startedโ pages and streamline contributor pathways to lower barriers for newcomers.
Organizational & Psychological Insights
- Lack of structure breeds role ambiguity, undermining team efficacy and contributor identity.
- Formal onboarding/offboarding fosters psychological safety and closure, improving community health.
- Clear boundaries between teams and projects reduce scope creep and enhance accountability.
7. AI & Knowledge Sharing
Contextual Challenges
- WordPress knowledge is siloed across Slack, meeting notes, GitHubGitHub GitHub is a website that offers online implementation of git repositories that can easily be shared, copied and modified by other developers. Public repositories are free to host, private repositories require a paid subscription. GitHub introduced the concept of the โpull requestโ where code changes done in branches by contributors can be reviewed and discussed before being merged by the repository owner. https://github.com/ issues, and documentation, hindering accessibilityAccessibility Accessibility (commonly shortened to a11y) refers to the design of products, devices, services, or environments for people with disabilities. The concept of accessible design ensures both โdirect accessโ (i.e. unassisted) and โindirect accessโ meaning compatibility with a personโs assistive technology (for example, computer screen readers). (https://en.wikipedia.org/wiki/Accessibility).
- New contributors face steep onboarding curves due to fragmented and voluminous information.
Potential AI-Enabled Solutions
- AI tools to summarize and synthesize dispersed knowledge into accessible, structured formats.
- Generation of digestible TL;DRs contextualizing priorities and history for newcomers and busy contributors.
- Facilitating cross-team collaboration by reducing duplicated efforts and knowledge gaps.
- Maintaining a people-first ethos ensures that AI supports human relationships and respect rather than replaces human interaction.
Ethical and Practical Considerations
- AI use should respect data privacy and community norms.
- Avoid AI-driven dehumanization by complementing, not substituting, human engagement.
- Emphasize transparency in AI-generated content and maintain channels for community feedback.
๐ฌ Selected Highlights & Quotes โ Context, Implications & Community Sentiment
- โFive for the Future was never clearly defined and became a weapon or obligation.โ
The original initiativeโs lack of clarity led to division and resentment, discouraging genuine contributions. The community now seeks a new framework that is inclusive and clearly communicated.
- โWeโre throwing money at an endless problem without accurate metrics.โ
Without verified contribution data, funding is inefficient, trust erodes, and strategic impact diminishes. Community demands robust, transparent metrics.
- โWe need an attitude shift from endless discussion to โjust start doingโ.โ
WordPressโs culture of prolonged debate has stalled progress. There is enthusiasm for empowered, decentralized action and iterative delivery.
- โOnboarding and offboarding are essential for contributor closure and team health.โ
Formal contributor lifecycle management ensures respect, reduces burnout, and maintains engagement.
- โInvisible and soft contributions must be recognized for a truly inclusive community.โ
Non-code workโevent organizing, mentoring, and moderationโis vital for sustainability and must be formally acknowledged.
- โSustainability affects every WordPress team and cannot be ignored or discounted.โ
The disbanding of the Sustainability Team highlighted governance gaps; urgent reactivation and funding is necessary.
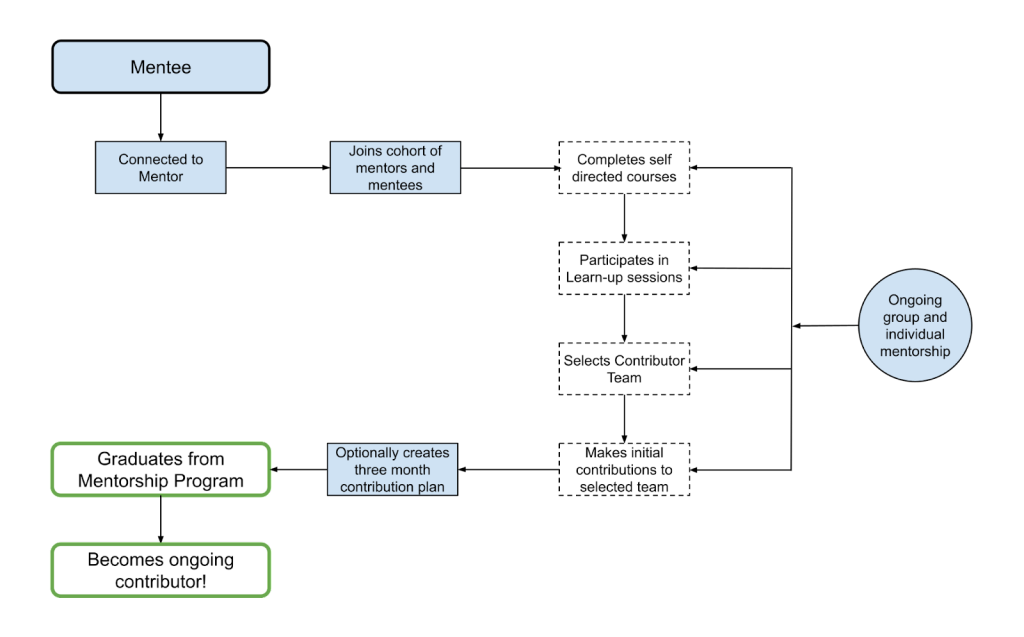
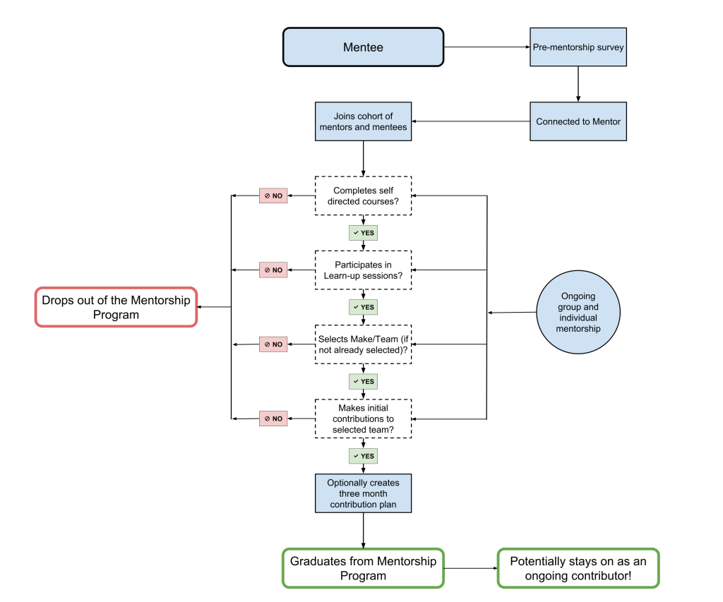
- โWe already have programs like mentorship and dashboards; letโs build on them, not recreate.โ
Respecting and extending existing legacy programs promotes efficiency and continuous momentum.
- โCorporations want measurable outputs and KPIs to justify their sponsorship.โ
Transparent, actionable metrics are critical to sustaining corporate sponsorship.
โ ๏ธ Challenges & Barriers โ Contextualized
| Challenge | Impact | Notes |
|---|---|---|
| Data & Metrics Deficiency | Inhibits fair recognition, accountability, and funding | Need for verified, transparent contribution data |
| Governance Gaps | Inconsistent funding, unclear team lifecycles, and decision delays | Risks bias, erodes trust, reduces agility |
| Contributor Burnout | Loss of contributors, slower innovation | Requires systemic support and equitable funding |
| Communication Silos | Fragmented channels, poor knowledge sharing | Limits collaboration and onboarding |
| Role Ambiguity | Leadership confusion, inefficiencies | Standardized roles and processes are needed |
| Cultural Discomfort Around Funding | Hinders open discussions on money and support | Normalize funding conversations and transparent governance |
โ Action Items & Roadmap โ Context & Community Focus
- Publish comprehensive, transparent meeting notes for community-wide accessibility and feedback.
- Form dedicated working groups to:
- Define and standardize contribution frameworks, including all roles and types.
- Develop formal onboarding and offboarding procedures with contributor closure.
- Formalize transparent governance for team lifecycle management and funding.
- Reinstate, resource, and empower the Sustainability Team, reopening communication channels. See Overlapping Initiatives
- Build or improve a centralized dashboard and jobs board mapping contributor skills, team needs, sponsorship opportunities, and project priorities.
- Promote and expand data-informed contribution tracking via the Contributor Dashboard, Bitergia, and similar tools.
- Foster a culture of empowered, decentralized initiatives, enabling contributors and teams to act swiftly within shared governance.
- Collaborate with the Core AI team to design tools for knowledge synthesis, onboarding TL;DRs, and reducing information fragmentation.
- Implement inclusive recognition systems valuing code and non-code contributions equally with badges, public acknowledgment, and corporate recognition.
- Maintain open, ongoing dialogue with WordPress leadership to ensure alignment, resource support, and respect for grassroots contributions.
- Clarify and document team rep roles, responsibilities, and communication workflows to enhance coordination and empowerment.
- Update and prioritize Get Started pages, contributor pathways, and onboarding resources for improved newcomer experience.
- Develop and execute a communication and change management strategy supporting the adoption of governance, funding, and recognition reforms.
๐ Additional Community Priorities & Critical Questions Highlighted
- Why must contributors ask permission to act? Empower autonomy.
- What are the actual, data-verified contribution numbers? Move beyond guesswork.
- Should we shift from promissory pledges to data-confirmed contributions? Strong yes.
- How can we measure and recognize hidden work like event organization and mentorship? Develop metrics and recognition tools.
- How do we prevent wasting contributorsโ finite time? Streamline processes, improve communication.
- Team badges reflecting eras and specific projects, not only teams: Implement dynamic, time-stamped recognition.
- How to recognize company contributions beyond volunteer hours? Develop corporate recognition programs.
- How can initiatives (e.g., shipping WebP) be communicated clearly and not blocked at the last minute? Improve project communication and accountability.
- Standardize badge processes and sponsor incentives; ensure equitable benefits for sponsors.
- Allow contributors to declare sponsor support per activity, increasing transparency.
- Recognize sponsored contributorsโ blog posts and reporting efforts.
- Centralize team priorities and synthesize cross-team projects for clarity and alignment (e.g., https://make.wordpress.org/updates).
- Map contributor sponsorship needs to sponsor interests and required KPIs transparently.
- Empower team reps to maintain up-to-date skills and sponsorship needs lists.
- Clarify distinctions and governance around sub-teams (e.g., Core sub-teams like Performance, AI, GutenbergGutenberg The Gutenberg project is the new Editor Interface for WordPress. The editor improves the process and experience of creating new content, making writing rich content much simpler. It uses โblocksโ to add richness rather than shortcodes, custom HTML etc. https://wordpress.org/gutenberg/).
- Standardize proposals, sub-team processes, and unblocking procedures.
- Prioritize an actionable roadmap aligned with core and ecosystem-wide priorities.
- Highlight and formally recognize invisible, soft contributions.
- Reframe or rename 5ftF to reflect inclusivity and modern realities.
- Support horizontal collaboration across traditionally vertical team structures.
- Use AI to maintain and curate WordPress knowledge repositories, respecting data privacy and community ethos.
๐ Final Reflection
WordPress is at a pivotal moment in its development. By adopting transparent governance, recognizing contributions inclusively, implementing sustainable funding models, clarifying team processes, and thoughtfully integrating AI, the community can create a resilient, vibrant, and equitable ecosystem for contributors. By building on past efforts and adapting to changing circumstances, WordPress can ensure that every contributorโregardless of role or backgroundโfeels valued, empowered, and connected to the projectโs future.















