本帖使用社区开源推广,符合推广要求。我申明并遵循社区要求的以下内容:
- 我的帖子已经打上 开源推广 标签: 是
- 我的开源项目完整开源,无未开源部分: 是
- 我的开源项目已链接认可 LINUX DO 社区: 是
- 我帖子内的项目介绍,AI生成、润色内容部分已截图发出: 是
- 以上选择我承诺是永久有效的,接受社区和佬友监督: 是
以下为项目介绍正文内容,AI生成、润色内容已使用截图方式发出
详细内容请看github。
简单来说:
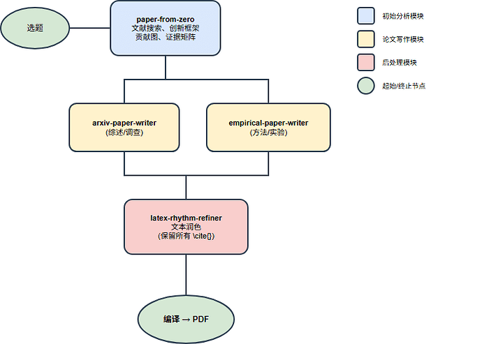
skills包含两个主要的skill,一个是写综述论文,一个写学术论文(需要设计实验)。
他们都是先搭结构,再填内容,再统一处理图表、公式、引用和参考文献,最后完成编译、修改和定稿。
实验数据主要搜索公开数据集。
考虑到本地可能没太多算力问题,这里就先让 Codex 写好代码,不本地直接执行程序。
(其实也可以让他直接跑,他是并行跑代码和写文章的,不过我本地算力较差,就改成设计实验,自己跑,再根据实验结果写实验部分了。
你也可以说明我现有的计算资源,让他设计对应规模的实验)
示例:
在 项目地址的 /project 目录下有完整内容,这里简单截屏:
综述论文:
学术论文:
测试的 prompt 很简单:就给AI个主题,帮我写…
测试模型为 GPT5.2-high,我在测试的时候没用gemini,claude协同工作(Any大善人前段时间不太稳,就没测试了hhh)。
优化思路:
- 优化搜索:从搜索源优化,对接更多的知识库。或者用更好的search,降低幻觉。
- 把斯坦福的ai review加进去,skills写完后的文件再根据审查意见修改
- gemini,claude协同工作,协同工作的效果应该不会比现有的差?
- 用更好的模型,gpt5.4-high…
当然,很多内容都可以根据自己领域的内容进行更改啦。
全文手打的,如果对您有帮助的话,欢迎佬友点 star 支持 ![]()



