stack-chan
stack-chan copied to clipboard
A JavaScript-driven M5Stack-embedded super-kawaii robot.
JLCPCBにPCB&PCBAを発注するときに使える必要ファイル一式。よければマージをお願いします。
**Is your feature request related to a problem? Please describe.** The setup steps for Moddable SDK are still tricky for beginners. So we should help them to build the first...
I would like to suggest a few small improvements to [firmware/stackchan/manifest.json](https://github.com/meganetaaan/stack-chan/blob/main/firmware/stackchan/manifest.json). 1. For the HTTP module, use the manifest provided by the Moddable SDK. Simply add `$(MODDABLE)/modules/network/http/manifest.json` to the `include`...
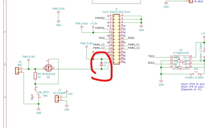
Stack-chan boards should use a Schottky barrier diode for D1 to reduce voltage drop. 
ファームウェアで設定するパラメータに関する情報がもう少し欲しいです。 サーボのピン番号、シリアルサーボとPWMの切り替え等 https://github.com/meganetaaan/stack-chan/blob/main/firmware/README.md
Hey @meganetaaan ! Although I googled my fingers off, I did not manage to connect the stack-chan to my WiFi. I looked also at the code (searched for SSID) but...
**Describe the bug** NL27WZ125 is discontinued. We should find an alternative. https://www.digikey.jp/ja/products/detail/onsemi/NL27WZ125USG/661486
**不具合の概要** ファームウェアをビルドし、書き込んでみたのですが、画面に何もつかず、モーターも反応しません ターミナルやデバッガーを見ても、目立ったエラーコードは特に出ていません。 **再現手順** node js および npm の最新版を導入した環境で、 https://github.com/meganetaaan/stack-chan/blob/dev/v1.0/firmware/docs/getting-started_ja.md https://github.com/meganetaaan/stack-chan/blob/dev/v1.0/firmware/docs/flashing-firmware_ja.md のコードを用いて環境構築をし、ファームウェアを書き込みました。 **環境:** - OS: Windows 11 実機 および Ubuntu仮想環境(VMware) (どちらで試してもダメでした) - ESP-IDF v5.1.2 および v4.4.3 (v4.4.3はUbuntuでのみテスト) - スタックチャンのバージョン v1.0...
[Discord](https://discord.com/channels/1095725099925110847/1095730172789006468/1208648066572484669)より [Dockerfile](https://github.com/meganetaaan/stack-chan/blob/dev/v1.0/firmware/docker/Dockerfile)で指定されているModdabeSDKのバージョンが古く、また、[Dockerイメージ](https://hub.docker.com/layers/meganetaaan/moddable-esp32/3.9.7/images/sha256-fee16d87ccd2f98429b0cf3a4383d455648ed5decd4ad89a261a6c2eae952530?context=explore)で指定されているESP-IDFもバージョンも古いためバージョンアップが必要。 Node,jsのバージョンも14とEOLのため、20あたりまで上げた方が良さそうです。GitHub actionsも合わせてあげた方が良いです。 GitHub actions同様にxs-devで環境構築できるようにした方がイメージのメンテナンスコストは減るかもしれません。
こちらのIssueについてのプルリクエストです。 #204 主な変更内容は次の通りです。 ・Modとしてai-stackchan-apiを追加 ・Web版VOICEVOXを firmware/stackchan/speeches に追加 (tts-voicevox-web.ts) 詳しい実行のしかたは mods/ai-stackchan-api/README_ja.md に記載しています。 備考(TTSについて) ・Web版VOICEVOXは若干途切れることはありますが安定しています。ただ、音声再生開始に30秒程度かかるため調査中です。 ・Elevenlabsも使えますが、[issue#214](https://github.com/meganetaaan/stack-chan/issues/214)はこちらでも再現しています。