[SPARK-40040][SQL] Push local limit to both sides if join condition is empty #37475
Add this suggestion to a batch that can be applied as a single commit.
This suggestion is invalid because no changes were made to the code.
Suggestions cannot be applied while the pull request is closed.
Suggestions cannot be applied while viewing a subset of changes.
Only one suggestion per line can be applied in a batch.
Add this suggestion to a batch that can be applied as a single commit.
Applying suggestions on deleted lines is not supported.
You must change the existing code in this line in order to create a valid suggestion.
Outdated suggestions cannot be applied.
This suggestion has been applied or marked resolved.
Suggestions cannot be applied from pending reviews.
Suggestions cannot be applied on multi-line comments.
Suggestions cannot be applied while the pull request is queued to merge.
Suggestion cannot be applied right now. Please check back later.
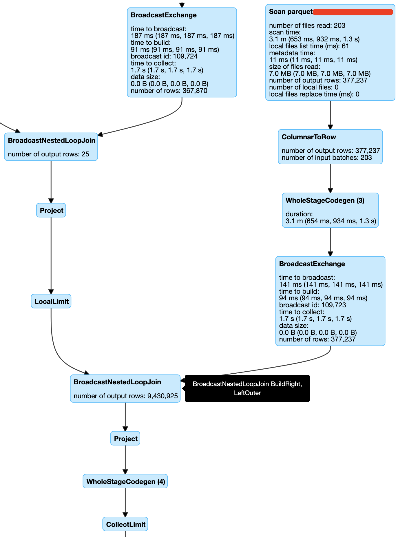
What changes were proposed in this pull request?
Similar to #31567. This PR enhances
LimitPushDownto support push local limit to both sides if it is outer join and join condition is empty. It is safe to push down because without join condition is actually a cross join.Why are the changes needed?
Improve query performance. For example:

Does this PR introduce any user-facing change?
No.
How was this patch tested?
Unit test.