-
Notifications
You must be signed in to change notification settings - Fork 445
Fronts Plotting Support #2420
New issue
Have a question about this project? Sign up for a free GitHub account to open an issue and contact its maintainers and the community.
By clicking “Sign up for GitHub”, you agree to our terms of service and privacy statement. We’ll occasionally send you account related emails.
Already on GitHub? Sign in to your account
Fronts Plotting Support #2420
Conversation
|
A couple of quick observations (could be wrong as well): There could be instances when For example, If I try reading the surface bulletin as it is, I'll get the following error: Notice that all three lines end with the pressure value. After reformatting it to include the location along with the pressure value in the same line, we get the correct output e.g.,
Another issue could be missing or abbreviated pressure values in surface bulletin e.g., Notice the missing pressure value after 3970743 (or maybe they meant that pressure was 1024 at 3970743 and 43306679 but Therefore, CODSUS string may need further scrutiny/checks before plotting fronts. |
|
Also, I think will throw an error: |
|
Oooh, these will be good samples to include in tests in #1944. Thanks! |
|
Thanks for examining all these corner cases, these are definitely going to help straighten out this implementation. |
839c3a8 to
224c8f1
Compare
|
Ok, thanks again to @nawendt for finding some corner cases. I've been able to fix some things:
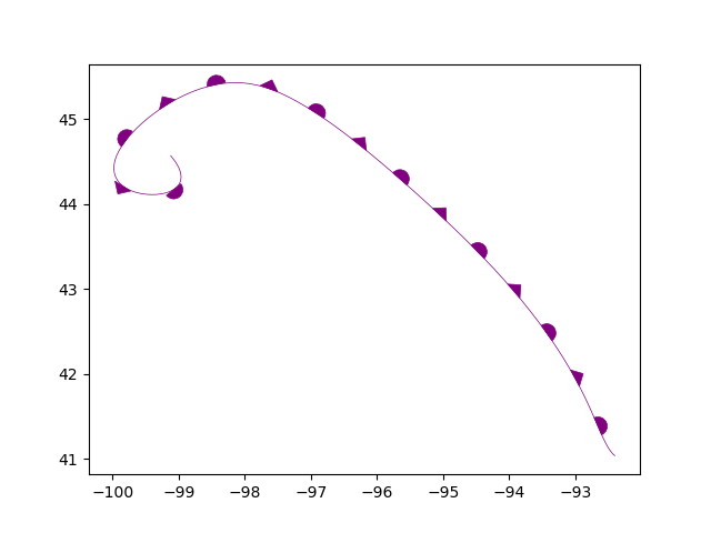
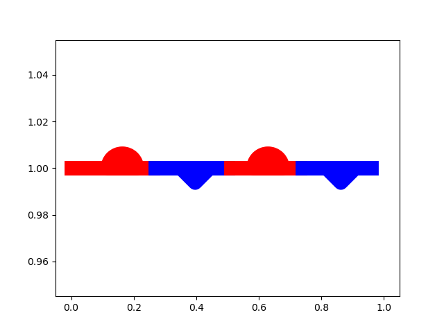
I've incorporated some of those as tests now and you can see in the baseline images what things look like. The only outstanding issue is the aspect where the markers pull away from curved paths. Currently, this is implemented by walking along the path and stamping fixed markers that are rotated to be tangent to the path. To fix that issue, we'd have to change to do more direct generation of the markers or event a full I'm also electing to just wait on the example on getting #1944 in, which is next on my list to wrap this up. This is useful to have as-is. |
a4d791c to
8f06866
Compare
| convert_gempak_color) | ||
| from .ctables import * # noqa: F403 | ||
| from .declarative import * # noqa: F403 | ||
| from .patheffects import * # noqa: F403 |
Check notice
Code scanning / CodeQL
'import *' may pollute namespace
|
In working with the initial implementation of this, I also made some variations of the front types that represented strengthening and weakening boundaries. These front symbols are used in NMAP and described here. I know we will use them from time to time at SPC. WPC probably uses them more often on their analysis charts. Would you like that part of this PR or part of separate PR down the line? I'll have to update them to use the fixes that you added recently. |
|
@nawendt How about as a separate PR since those are all your additions? I think what we have does everything it needs to meet what's documented for the WPC bulletins, though I'm happy to be shown additional products or samples. The GEMPAK docs are helpful, but I'm not sure what a practical sample looks like. I also want to get this across the line so long as it's considered sound technically. |
0de59b6 to
87b4648
Compare
|
OK. I'll plan on opening a PR once you finalize and merge this implementation. |
87b4648 to
3f59f5e
Compare
3f59f5e to
740cafd
Compare
740cafd to
d01a9c9
Compare
dcamron
left a comment
There was a problem hiding this comment.
Choose a reason for hiding this comment
The reason will be displayed to describe this comment to others. Learn more.
Thanks for the changes, super excited to see this working!
Reconcile changes in patheffects.py and test_patheffects.py after Unidata#2420. Also remove Matplotlib<3.3.0 considerations and satisfy the lint robots.
Reconcile changes in patheffects.py and test_patheffects.py after Unidata#2420. Also remove Matplotlib<3.3.0 considerations and satisfy the lint robots.
Reconcile changes in patheffects.py and test_patheffects.py after Unidata#2420. Also remove Matplotlib<3.3.0 considerations and satisfy the lint robots.
Reconcile changes in patheffects.py and test_patheffects.py after Unidata#2420. Also remove Matplotlib<3.3.0 considerations and satisfy the lint robots.
Reconcile changes in patheffects.py and test_patheffects.py after Unidata#2420. Also remove Matplotlib<3.3.0 considerations and satisfy the lint robots.






Description Of Changes
This adds path effects, mostly used for lines, to plot fronts. Still todo:
Integrate with Function for parsing WPC coded surface bulletins #1944 or rebase after merging that oneClean up example moreAdd docstring basic plotting example?Checklist