现在很多WAF拦截了恶意请求之后,直接返回一些特殊告警页面(之前有看到t00ls上有看图识WAF)或一些状态码(403或者500啥的)。
但是实际上返不返回特殊响应都不会有啥实际作用,反而会给攻击者显而易见的提示。
但是如果返回的内容跟业务返回一致的话,就能让攻击者很难察觉到已经被策略拦截了。
场景一:攻击者正在暴力破解某登陆口
发现登陆成功是
{"successcode":0,"result":{"ReturnCode":0}}
登陆失败是
{"errorcode":1,"error":"用户名密码不匹配","result":{"ReturnCode":0}}
那现在我们可以这么做
1. 触发规则后持续返回错误状态码,让黑客觉得自己的字典不大行。
2. 返回一个特定的cookie,当waf匹配到该cookie后,将请求导流到某web蜜罐跟黑客深入交流。
场景二:攻击者正在尝试找xss
我们可以这么做
例如:
1. 不管攻击者怎么来,检测后都返回去去除了攻击者payload的请求的响应。
2. 攻击者payload是alert(xxxx),那不管系统有无漏,我们返回一个弹框xxx。
(当然前提是我们能识别payload的语法是否正确,也不能把攻击者当傻子骗。)
肯定有人会觉得,我们WAF强的不行,直接拦截就行,不整这些花里胡哨的,那这可以的。
但是相对于直接的拦截给攻击者告警,混淆视听,消费攻击者的精力,让攻击者怀疑自己,这样是不是更加狡猾?这也正是项目取名的由来,juggler,耍把戏的人。
当然,上面需求实现的前提,是前方有一个强有力的WAF,只有在攻击请求被检出后,攻击请求才能到达我们的拦截欺骗中心,否则一切都是扯犊子。
项目思路来自我的领导们,并且简单的应用已经在线上有了很长一段时间的应用,我只是思路的实现者。
项目已在线上运行一年多,每日处理攻击请求过亿。
juggler本质上是一个lua插件化的web服务器,类似openresty(大言不惭哈哈);
基于gin进行的开发,其实就是将*gin.Context以lua的userdata放入lua虚拟机,所以可以通过lua脚本进行请求处理。
跟gin进行对比,性能损失大概10%。
虽然每个请求的真实处理还是在golang中完成,但是每个请求的一些临时变量都会在lua虚拟机走一遍。
gin逻辑
func handler(c *gin.Context) {
c.String(200, "host of this request is %s", c.Request.Host)
}juggler逻辑
local var = rock.var
local resp = rock.resp
resp.string(200, "host of this request is %s", var.host)示例插件
-- juggler.test.com.lua
-- 文件名juggler.test.com.lua 当攻击请求的业务域名是juggler.test.com时匹配该插件
local var = rock.var
local resp = rock.resp
local crypto = require("crypto")
local time = require("time")
local re = require("re")
local log = rock.log
local ERR = rock.ERROR
-- 通过var内的参数,匹配每一个攻击请求中的http参数
if var.rule == "sqli" then
-- 满足条件后直接返回格式化字符串,使用内置方法每次回显不同的32位随机md5值
resp.string(200, "Congratulation!Password hash is %s.", crypto.randomMD5(32))
-- 在日志文件中打印日志
log(ERR, "found sqli attack in %d", time.format())
return
end
-- 使用正则匹配某个路径,与规则匹配并用
if var.rule == "xss" and re.match(var.uri, "^/admin/") then
-- 设置响应体类型
resp.set_header("Content-Type", "text/html; charset=utf-8")
-- 添加响应头Date,内容是正常服务器产生的内容
resp.set_header("Date", time.server_date())
-- 只响应状态码,不响应内容
resp.status(403)
return
end
if var.rule == "lfi_shadow" then
-- 使用预存文件etc_shadow.html进行内容回显,状态码200
resp.html(200, "etc_shadow")
return
end
if var.rule == "rce" then
resp.set_header("Content-Type", "text/html; charset=utf-8")
-- 在响应中set_cookie
resp.set_cookie("sessionid", "admin_session", 6000, "/", var.host, true, true)
-- 克隆固定页面回显,缓存内容,不会每次都克隆
resp.clone(200, "https://duxiaofa.baidu.com/detail?searchType=statute&from=aladdin_28231&originquery=%E7%BD%91%E7%BB%9C%E5%AE%89%E5%85%A8%E6%B3%95&count=79&cid=f66f830e45c0490d589f1de2fe05e942_law")
return
end
-- 不匹配任何规则时,返回默认404内容
resp.set_header("Content-Type", "text/html; charset=utf-8")
resp.html(404, "default_404")
return插件支持lua所有常见语法,暂时不支持goto。可以调用预先注册好的变量、函数、模块。
实现个很简单的响应状态码404的页面。
local var = rock.var
local resp = rock.resp
resp.set_header("Content-Type", "text/html; charset=utf-8")
resp.string(404, "this is 404 page! your host is %s, your ip is %s.", var.host, var.addr)加载时会初始化所有的插件和响应内容文件。
使用inotify来监听文件行为,实现被动式的更新,不用写那个多主动轮询的for循环。
juggler中的lua插件除了lua本身的一些变量,其他的都是由golang实现后注册进lua虚拟机供lua进行调用的。
例如定义一个生成随机数的golang-lua函数
// L是lua虚拟机
var L *lua.LState
// 注册这个模块
L.PreloadModule("random", luaRandom)
// golang中定义的可在lua中使用的生成随机数方法
var randFns = map[string]lua.LGFunction{
"rint" : rint,
}
func rint(L *lua.LState) int {
rand.Seed(time.Now().UnixNano())
L.Push(lua.LNumber(rand.Intn(L.CheckInt(1))+1))
return 1
}lua使用方式
local random = require("random")
print(random.rint(3))
-- 每次运行会打印 0,1,2 中的一个项目所有的变量的,类型是table。
包含了部分的当前请求的参数,具体参数见golua/request.go,已经覆盖了常见的参数了
case "host":
L.Push(lua.LString(r.Host))
case "status":
L.Push(lua.LNumber(w.Status()))
case "xff":
L.Push(lua.LString(r.Header.Get("x-forwarded-for")))
case "rule":
L.Push(lua.LString(r.Header.Get("rule")))
case "size":
L.Push(lua.LNumber(w.Size()))
case "method":
L.Push(lua.LString(r.Method))
case "uri":
L.Push(lua.LString(r.URL.Path))
case "app":
L.Push(lua.LString(r.Header.Get("x-Rock-APP")))
case "addr":
L.Push(lua.LString(r.Header.Get("x-real-ip")))
case "saddr":
L.Push(lua.LString(r.RemoteAddr))
case "query":
L.Push(lua.LString(r.URL.RawQuery))
case "ref":
L.Push(lua.LString(r.Referer()))
case "ua":
L.Push(lua.LString(r.UserAgent()))
case "ltime":
L.Push(lua.LNumber(time.Now().Unix()))
default:
L.Push(lua.LNil)处理响应,通过每个请求的*gin.Context存在userdata的值进行操作
local resp = rock.resp
-- 参数是状态码number类型,无返回
resp.status(200)
-- *gin.Context响应回显状态码
-- 参数是 状态码number类型、响应体是格式化字符串string类型、任意类型,无返回
resp.string(200, "return a string..%s", "xx")
-- *gin.Context响应回显状态码,并返回格式化字符串
-- 参数是 状态码number类型、响应体文件名是string类型、任意类型,无返回
-- 第二个参数对应的文件在项目html目录下,如输入juggler_404,那么实际内容就是juggler_404.html
-- 如果找不到该文件,就返回default_404.html的内容,所有内容会在第一次加载后缓存进内存
resp.html(200, "juggler_404")
-- *gin.Context响应回显状态码,和缓存页面内容(实际上也是格式化字符串)
-- 参数是 状态码number类型,url是string类型
-- 第二个参数是可以进行克隆的url,比如不方便直接存,那可以直接克隆,内容会在克隆完成一次后缓存进内存
resp.clone(200, "http://juggler.test.com/uri?p=1")
-- *gin.Context响应克隆出来的内容
-- 参数是 头的key和头的值,都是string类型,没有返回
resp.set_header("Content-Type", "text/html; charset=utf-8")
-- *gin.Context设置头参数
-- 参数是 cookie的key和值,都是string类型,生命周期number类型,作用路径和作用域名是string类型,secure和httponly是布尔类型,没有返回
resp.set_cookie("sessionid", "admin_session", 6000, "/", var.host, true, true)
-- *gin.Context设置cookie统一拦截规则可能会需要根据不同uri区分子业务来返回对应的欺骗页面
re中实现缓存,所以性能优于golang原生(虽然golang中的正则匹配性能一直被诟病
local var = rock.var
local re = require("re")
-- 参数是 待匹配字符串、正则匹配语法,返回bool类型
local res = re.match(var.uri, "^/admin/")
-- 输入 true或者false服务器的Date时间特定格式、使用unix时间戳计算、日志打印格式化时间
local time = require("time")
-- 没有参数,返回number类型
local zero = time.zero
-- 输出 1590829200,主要用来做差值算余数
-- 没有参数,返回string类型
local server_date = time.server_date()
-- 输出 Mon, 06 Jul 2020 15:28:49 GMT
-- 没有参数,返回string类型
local format_time = time.format()
-- 输出 2020-07-06 15:30:14业务上会有些接口,每次报错会返回一个随机md5,为了完全仿真,我们返回的数据的md5必然也要随机
local crypto = require("crypto")
-- 参数是string类型,返回string类型
local md5sum = crypto.md5sum("123")
-- 输出 202cb962ac59075b964b07152d234b70
-- 参数是16或32,number类型,返回string类型
local randomMD5 = crypto.randomMD5(16)
-- 输出一个随机的对应长度的md5lua中使用随机数对table内容进行随机筛选,由于lua自带的随机数函数太不随机,所以自己实现
local random = require("random")
-- 参数是随机数范围,返回number类型
local ri = random.rint(3)
-- 输出 0,1,2 中的一个ERROR、DEBUG、INFO都是日志等级
local log = rock.log
local ERR = rock.ERROR
-- 参数是 日志等级(number类型)、格式化字符串(string类型)、若干个填入内容(任意类型),没有返回
log(ERR, "this is a err msg.")
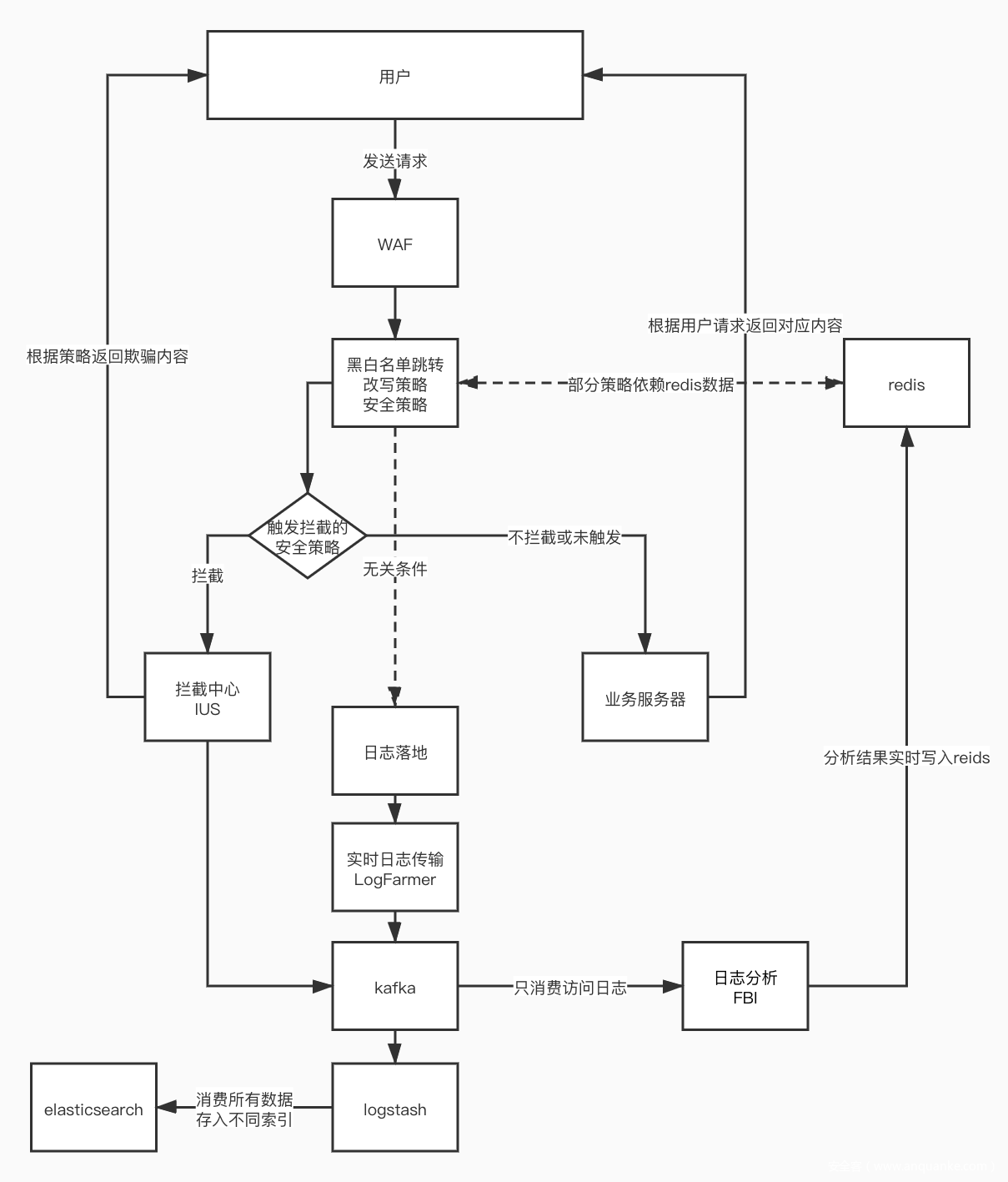
-- 日志中输出 2020/07/06 15:32:43 [error] this is a err msg.本项目为拦截图中的拦截欺骗中心,接收并处理所有恶意请求。
项目地址:https://github.com/C4o/FBI-Analyzer
项目地址:https://github.com/C4o/LogFarmer
Juggler 是 404Team 星链计划2.0中的一环,如果对Juggler有任何疑问又或是想要找小伙伴交流,可以参考星链计划的加群方式。





