电子工程专辑 5月30日消息,近日工信部印发《无线充电(电力传输)设备无线电管理暂行规定》(下称《规定》),其中将“移动、便携式无线充电设备”额定传输功率由过去的50W,调整至不超过80W,2024年9月1日起施行。

本规定适用于生产或者进口在国内销售、使用的移动通信终端无线充电设备、便携式消费电子产品无线充电设备,以及电动汽车(含摩托车)无线充电设备。
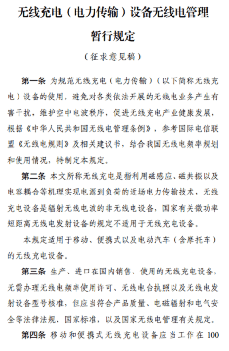
根据《规定》,移动、便携式无线充电设备的工作频率范围为100-148.5kHz、6765-6795kHz、13553-13567kHz频段,且额定传输功率不超过80W,工作频率等相关技术参数应当满足《无线充电(电力传输)设备技术要求》。

此前关注手机市场的读者都知道,近年来中国智能手机无线充电功率攀升幅度惊人,2020年前后部分品牌智能手机已实现50W无线充电,同时有进一步向高功率发展的趋势。
出于安全考虑与担忧无线电干扰等因素,工信部2020年发文向社会征集管理意见,并在2021年初将手机无线充电功率限制在 50W 以下,为无线充电功率竞赛按下了暂停键。
不过当时就有WPC联盟旗下的会员企业人士表示,“WPC也注意到了这个情况,现在正在制定更高功率的Qi标准,上限可能会定在65W,功率往上走是业界的共识。”50W是手机相关行业关切点,由于目前处于征求意见阶段,对于移动设备无线充电功率上限仍在讨论中,不排除正式文件中额定功率上限提高的可能。

如今这条新规这意味着目前的手机无线充电功率,将从之前的50W限制,放开到较高80W,不过要到2024年9月1日起才施行。以时间来看,骁龙8 Gen 3的设备还是50W无线充,想要体验80W无线充电,可能要等到骁龙8 Gen 4的机器才能用上了。虽然在2021年的时候,小米11 Ultra曾搭配有80W的无线充电器,但手机能接收仅有67W Max,所以,不能真正意义算是达到了80W的无线充电水准。
此外,根据《规定》,额定传输功率大于22kW但不超过120kW的电动汽车(含摩托车)无线充电设备工作频率为19-21kHz频段。
额定传输功率不超过22kW的电动汽车(含摩托车)无线充电设备工作频率为79-90kHz频段。
《规定》还提出,使用无线充电设备,不得对其他合法的无线电业务及台(站)产生有害干扰,也不得提出免受无线电干扰和辐射无线电波干扰的保护要求。
文章来自:https://www.eet-china.com/












